تسجيل صوتي
Loading...
×
إرسال التسجيل
إبلاغ
هذا المحتوى مزعج
هذا المحتوى سبام Spam او وهمي
هذا المحتوى مخالف لشروط المنصة
تراجع
إبلاغ
تصفح المشاريع
تصفح المنفذين
تصفح الأعمال
تصفح الخدمات
مجتمع نفذلي
تغيير الوضع
الدليل الإرشادي
الدعم الفني
عرض المزيد
ضمان الحقوق
التسويق بالعمولة
الإسئلة الشائعة
مدونة نفذلي
سياسة الخصوصية
شروط الاستخدام
إضافة مشروع
الخدمات
الأعمال
المشاريع
المنفذين
دخول
حساب جديد
تسجيل
تسجيل دخول
تغيير الوضع
الخدمات المصغرة
أضف خدمتك
الآن
عودة
نتائج البحث
بحث
التصنيفات
أعمال وخدمات استشارية وإدارية
تجارة الكترونية
خدمات صوتية
خدمات قانونية
خدمات مالية
دراسة و ابحاث
نصائح تجارية واعمال
برمجة، تطوير المواقع والتطبيقات
برمجة مواقع الانترنت
برمجة CSS و HTML
أنظمة ادارة محتوى
برمجة تطبيقات الجوال
خدمات تقنية
تصميم وأعمال فنية وإبداعية
تصميم الشعارات
تصميم الاغلفة
تصميم البانرات
تصميم بطاقات أعمال
تصميم عروض تقديمية
فيديو ومونتاچ
تعديل الصور
تسويق الكتروني ومبيعات
إعلانات المواقع
تسويق عبر الشبكات الاجتماعية
خدمات SEO
ترويج ومراجعات
كتابة، صناعة محتوى، ترجمة ولغات
تفريغ صفحات يدوية
تفريغ ملفات صوتية
خدمات تدقيق لغوي
خدمات ترجمة
كتابة السيرة الذاتية
كتابة مقالات ومراجعات
تدريب، تعليم ومساعدة عن بعد
تعلم البرمجة
تعلم التسويق الاكتروني
تعلم التصميم
تعلم اللغات
مساعدات اكاديمية
أمور أخرى
المهارات
إدارة البريد الإلكتروني
الفوتوشوب
العربية
الإنجليزية
تصميم الفوتوشوب
Illustrator
Microsoft Word
تصميم الشعارات
تصميم الجرافيك
إعادة كتابة المقالات
التصميم الإبداعي
الترجمة
تصميم الإعلانات
إدخال البيانات
Microsoft Office
تعديل الصور
البحث في الويب
البحث على الإنترنت
Microsoft Excel
تصميم البوسترات
HTML
CSS
كتابة المحتوى
أندرويد
PHP
تصميم البنرات
PDF
المقالات
التسويق عبر الإنترنت
تصميم الأفكار
الكتابة على الإنترنت
التدقيق اللغوي
HTML
تصميم المواقع الإلكترونية
إنتاج الفيديو
تصميم الدعوات
تسويق الفيسبوك
البحث
التسويق
الفرنسية
التحرير
جافاسكربت
Powerpoint
كتابة التقارير
After Effects
الكتابة الإبداعية
التعليم والتدريس الخصوصي
تصميم الملصقات
Bootstrap
ووردبريس
jQuery
تصميم 3D
تسويق الشبكات الإجتماعية
تحرير الفيديو
MySQL
الإعلان
معالجة النصوص
الرياضة
قواعد اللغة الإنجليزية
التصوير الفوتوغرافي
التدقيق الإملائي الإنجليزية
أوتوكاد
الإدارة
التدوين
DS ماكس
تصميم الأيقونات
بطاقات الأعمال
محاسبة
السير الذاتية
كتابة النسخ
إدارة البريد الإلكتروني
القصص القصيرة
خدمة العملاء
إدارة المشاريع
كتابة الإعلانات
استكشاف الأخطاء وإصلاحها
تصميم الكتيبات
التسويق بالعمولة
الطهي ووصفات الطعام
Adobe InDesign
CSS
تصميم الملصق
التدريب
تقديم المقالات
التدقيق
تطوير البرمجيات
برمجة قواعد البيانات
جافا
آي فون
إدارة الوقت
التوجيه في الحياة
C# Programming
المبيعات
تنسيق الكتب
هوية المؤسسات
خدمات الفيديو
التصميم الداخلي
الطباعة
تصميم نماذج 3D
معالجة البيانات
المدونات
التسويق عبر الهاتف
الصحة
كتابة الأعمال
AJAX
العروض التقديمية
SQL
الكتابة الأكاديمية
الهواتف المحمولة
البحث العلمي
الأمور المالية
سامسونج
Microsoft Outlook
يوتيوب
الكتب الإلكترونية
تصميم النشرات
تسويق البريد الإلكتروني
الشعارات
عبارات شهيرة
الموارد البشرية
كتابة الخُطب
تصميم العبوات
PSD to HTML
البناء المعماري
علاقات عامة
خطط الأعمال
موشن جرافيك
الرياضيات
علم النفس
التنمية الشخصية
تأليف الكتب
C++ Programming
الشعر
تحليل الأعمال
ASP.NET
إدارة المواقع
Laravel
التغذية
تحريك الصور
تسويق محرك البحث
ويكيبيديا
كتابة السيناريو
إدارة قاعدة البيانات
ريادة الأعمال
كتابة إقتراح / طلب
ضبط الحسابات
الفنون والحرف
Microsoft SQL Server
تصميم المدونات
إدارة علاقات العملاء
التاريخ
التعليق الصوتي
بحث السوق
العلامات التجارية
الهندسة
جوجل أدسنس
إدارة المخزون
مساعد إفتراضي
هندسة البرمجيات
الدعم الهاتفي
التجارة الإلكترونية
تنظيم المناسبات
نشر الإعلانات المبوبة
الإنتاج الصوتي
العصف الذهني
تجسيد 3D
الرسومات المتحركة
النشر
إعلانات حسوب
الإلكترونيات
الكتابة الفنية
التحليل المالي
الكتابة الطبية
الكاريكاتير والرسوم متحركة
التوجيه في الأعمال
أسلوب الطباعة
القوالب
الرسوم المتحركة 3D
الموسيقى
الأغطية والتغليف
الخدمات الصوتية
تصميم الأثاث
آي باد
IOS
C Programming
تصميم المنازل
تطوير قاعدة بيانات
الشبكات الإجتماعية
حفلات الزفاف
عقود العمل
Adobe Flash
إستخراج البيانات
العقارات
Google SketchUp
النشرات الصحفية
المراجعات
إختبار تطبيقات المحمول
إستضافة المواقع
أنظمة إدارة المحتوى
المواهب الصوتية
التوظيف
الأمور القانونية
جوجل أدووردس
معالجة الطلبات
الرسائل الإخبارية
MVC
التعليم الإلكتروني
تنسيق وتخطيط
Adobe Premiere
تحسين محركات البحث
Microsoft .NET
أمن وحماية المواقع
رسوم إيضاحية
تصميم الأزياء
الاتصالات
تخطيط موارد المؤسسات
تخطيط وشراء الإعلانات
قانون العمل
الفنون البصرية
Autodesk Revit
Adobe Dreamweaver
الهندسة الكهربائية
XML
الخوارزميات
البحوث القانونية
إختبار المواقع
الكتابة القانونية
الألمانية
Angular.js
تصحيح الأخطاء
الشركات الناشئة
البحوث الاستثمارية
إدارة الممتلكات
Microsoft Access
خدمة المواقع
إختبار البرمجيات
تصميم تجربة المستخدم
مكتب المساعدة
الرسوم البيانية
CSS Sass
تخزين البيانات
الفيزياء
كتابة الرحلات
الأسواق المالية
بايثون
إدارة المخاطر
Microsoft
أدوبي أوديشن
إدارة الشبكات
هندسة الصوت
التركية
مراكز الإتصالات
نوكيا
المعالجة الهاتفية
أمن الإنترنت
جوجل كروم
نشر المنتديات
رسم الخرائط
لينكس
node.js
بث الفيديو
adobe xd
سينما 3D
Windows Desktop
آردوينو
Git
جرافيك الكمبيوتر
أجهزة تشغيل الألعاب
تصميم الصوت
VB.NET
التقييم والتقييم المسبق
SQLite
تويتر
التطوير العقاري
Swift
الهندسة الميكانيكية
التصميم الصناعي
أدوات مشرفي المواقع من جوجل
البحث المالي
Prezi
الإنتاج الصوتي
تصميم الأدوات المكتبية
تصميم نماذج الأزياء
Oracle
كتابة المقالات
الفرنسية (الكندية)
Codeigniter
تثبيت المدونات
الإحصائيات
RESTful
تركيب السكريبتات
الإيطالية
ASP
Apache
ما بعد الإنتاج
الأسبانية
أتمتة الاختبار
الضرائب
Windows Phone
الأسبانية (إسبانيا)
CSS Stylus
البرمجيات المدمجة
Visual Basic
التعلم الآلي
تصميم الألعاب
تصميم صفحات الهبوط
براءات الاختراع
Windows
تحسين معدل التحويل
ما قبل الإنتاج
Joomla
إدارة المنتجات
تطوير الألعاب
التأشيرات / الهجرة
المجوهرات
JavaFX
Final Cut Pro
التسويق الفيروسي
اختبار الاختراق
Wireless
ترميز الفوتوشوب
Windows Mobile
تصميم الدوائر
JEE
Matlab & Mathematica
Open Cart
Maya
محسن مواقع الويب من جوجل
التأمين
فليكس
الهندسة الصناعية
Cisco
ActionScript
جدولة المشروع
محرك تطبيقات جوجل
فيراي
دوبلاج
iMovie
الكتابة الخفية
نظام تحديد المواقع
Ubuntu
التصميم الصناعي
Agile Development
Unity 3D
البرمجة الخطية
UML Design
التشفير
العبرية
تحليلات جوجل
JSP
الروبوتات
Analytics
React
React Native
Windows Server
الروسية
بلاكبيري
CSS Less
مجموعة أدوات الويب من جوجل
eBay
firebase
إختبار قابلية الإستخدام
VMware
جوجل بلس
LaTeX
Firefox
لوميون
Paypal API
Active Directory
CakePHP
User Interface / IA
لينكدين
إنتاج إذاعي
Magento
إخراج إذاعي
الحوسبة السحابية
Symfony PHP
اختبار الأداء
Adobe LiveCycle Designer
angular
كتابة الملكية
Amazon Web Services
IIS
flutter
برامج المنتديات
Computer Security
مسؤول النظام
PostgreSQL
Big Data
منتديات vBulletin
النماذج الإلكترونية
Autodesk Inventor
ionic framwork
Express JS
عربات التسوق
صناعة الأنماط
Smarty PHP
Django
ووكومرس
Prestashop
NoSQL Couch & Mongo
بناء الروابط
الطباعة ثلاثية الأبعاد
Apple Motion
المتحكم الدقيق
PhoneGap
solidworks
Objective C
D
Apple Logic Pro
Xamarin
محلل النظم
نظام اسم النطاقات
JME
Microsoft Surface
Windows CE
PLC & SCADA
Mac OS
Xcode
Drupal
فلاش 3D
Raspberry Pi
WPF
علم الأنساب
نسق اللوحة الإلكترونية المطبوعة
سيمبيان
Odoo
Bitcoin
Shopify
Amazon Fire
التعرف على الوجه
Apple Compressor
SPSS Statistics
Delphi
VPS
إنكسكيب
Assembly
Apple Safari
PSDCMS
SAP
اليابانية
Azure
الصينية المبسطة (الصين)
الأردية
WebOS
Amazon Kindle
البرتغالية
XMPP
WHMCS
Ruby on Rails
UNIX
Dart
Socket IO
لغة روبي
الهولندية
Microsoft Exchange
الكورية
ArtCam
MariaDB
Pro Tools
VoIP
Nginx
الألبانية
Red Hat
Call Control XML
الأفريكانية
الأوكرانية
Windows API
Shell Script
الهندية
R Programming Language
Debian
البرتغالية (البرازيل)
Moodle
OpenGL
الإندونيسية
Shopify Templates
Mixing
GarageBand
الدانماركية
Ableton
Scrum
السويدية
Appcelerator Titanium
العوالم الإفتراضية
Pinterest
البنغالية
JDF
XQuery
BSD
Semantic UI
Yii
Balsamiq
البلغارية
Drones
Docker
اليونانية
Sharepoint
الكرواتية
edX
التشيكية
Finale / Sibelius
ITIL
الباسك
متوازيات سطح المكتب
Scrum Development
Apache Solr
Prolog
Zend
Adobe Cold Fusion
CS-Cart
الفلبينية
Tumblr
الكاتالونية
البوسنية
Microsoft Dynamics
Chrome OS
BigCommerce
backbone.js
OCR
Redis
LabVIEW
Hadoop
Microsoft Expression
الفنلندية
Cocoa
pugjs
D.js
الرومانية
Perl
Plesk
Asterisk PBX
GulpJS
QuarkXPress
Parallax Scrolling
البولندية
x/x Assembler
Chef
الصينية التقليدية (هونج كونج)
XSLT
Makerbot
OSCommerce
Zurb Foundation
Microstation
Elasticsearch
Gamification
FileMaker
النرويجية
MySpace
التايلاندية
IBM Websphere
Zoho
الصينية التقليدية (تايوان)
Fortran
Map Reduce
Knockout.js
Scheme
MMORPG
البنجابية
DotNetNuke
Golang
الكانادية
Silverlight
الصربية
التيلوجو
QlikView
Sphinx
Wolfram
التاميلية
SugarCRM
Boonex Dolphin
CasperJS
COBOL
Biztalk
الملايو
BMC Remedy
Scala
electron.js
المجرية
Haskell
HP Openview
Protoshare
CUDA
Jabber
QuickBase
GPGPU
Lisp
Expression Engine
Zen Cart
Salesforce
Puppet
الفيتنامية
CubeCart
vTiger
OpenCL
المقدونية
Erlang
السلوفاكية
Metatrader
السلوفينية
Lotus Notes
Kinect
Pentaho
Siebel
Interspire
Sencha / YahooUI
Virtuemart
PICK Multivalue DB
Solaris
TaoBao API
Zendesk
الليتوانية
Qualtrics Survey Platform
المالطية
VoiceXML
Grease Monkey
OpenVMS
TYPO
Umbraco
الفارسية
Dari
TestStand
Chordiant
REALbasic
Visual Foxpro
CRE Loaded
المالايالامية
الويلزية
اللاتفية
Sendy
Rocket Engine
MODx
Ning
Volusion
VertexFX
Virtuozzo
Estonian
Kayako
VueJs
تحليل البيانات
السعر
متصل
متصل الآن
موثوق
هوية موثوقة
برنامج لادارة المصروفات و الايرادات لمؤسستك التجارية و حياتك
(1)
برمجة، تطوير المواقع والتطبيقات
سعر الخدمة
50$
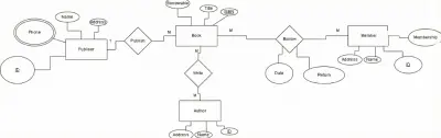
نمذجة البيانات بعمل مخطط Entity-Relationship للبيانات المهيكلة
(1)
أنظمة ادارة محتوى
سعر الخدمة
5$
نظام crm كامل لادارة العملاء وتحليل البيانات
(1)
خدمات تقنية
سعر الخدمة
500$
Creating professional ERD Diagrams
(1)
برمجة، تطوير المواقع والتطبيقات
سعر الخدمة
5$
خدمة إنشاء وتصميم قواعد البيانات (PostgreSQL / MySQL)
(1)
خدمات تقنية
سعر الخدمة
5$
إنشاء قاعدة بيانات
(1)
برمجة مواقع الانترنت
سعر الخدمة
25$
ساقوم بانشاء تطبيق اندرويد بxml او jetpack compose واربطه بlocal database وfi...
(1)
برمجة، تطوير المواقع والتطبيقات
سعر الخدمة
5$
اصلاح وحل مشاكل اندرويد استديو
(1)
برمجة تطبيقات الجوال
سعر الخدمة
5$
سوف اقوم بربط تطبيق الاندرويد بالفايربيز (Firebase ) وحل مشاكله
(2)
برمجة تطبيقات الجوال
سعر الخدمة
5$
تحويل موقعك الإلكتروني إلى تطبيق (iOS)و(Android)
(4)
برمجة تطبيقات الجوال
سعر الخدمة
15$
بناء وتنظيم قواعد البيانات للمواقع (Database Management System)
برمجة مواقع الانترنت
سعر الخدمة
25$
قاعدة بيانات متكاملة
(1)
خدمات تقنية
سعر الخدمة
5$
قاعدة بيانات حديثة لمنتجات السوبر ماركت المصري مع الأسعار والصور
(1)
تسويق الكتروني ومبيعات
سعر الخدمة
10$
قاعدة بيانات محدثة للفنادق السعودية
(1)
تسويق عبر الشبكات الاجتماعية
سعر الخدمة
10$
تحويل أي ملف اكسيل إلى برنامج إحترافي بالاكسس
برمجة، تطوير المواقع والتطبيقات
سعر الخدمة
25$
احصل على موقعك الالكترونى المتكامل بـ ASP.NET Core
برمجة مواقع الانترنت
سعر الخدمة
5$
سوف اقوم بتصميم وبرمجه مواقع الوب
برمجة، تطوير المواقع والتطبيقات
سعر الخدمة
25$
بناء وتصميم قواعد البيانات وكتابة استعلامات SQL المعقدة
خدمات تقنية
سعر الخدمة
5$
سأحول بياناتك إلى معلومات واضحة تساعدك على اتخاذ قرارات (باستخدام SQL)
برمجة، تطوير المواقع والتطبيقات
سعر الخدمة
5$
تحويل البيانات من Excel أو CSV إلى قاعدة بيانات بشكل منظم
خدمات تقنية
سعر الخدمة
5$
تصميمERDاحترافي لقواعد البيانات وتحليل العلاقات بين الكيانات
برمجة، تطوير المواقع والتطبيقات
سعر الخدمة
5$
بناء واجهات برمجية (RESTful APIs) باستخدام Node.jsو Express
برمجة، تطوير المواقع والتطبيقات
سعر الخدمة
5$
إنشاء قواعد بيانات احترافي
برمجة مواقع الانترنت
سعر الخدمة
5$
تصميم وبناء قواعد بيانات علائقية واحترافيه
برمجة مواقع الانترنت
سعر الخدمة
5$
تصميم وهندسة قواعد بيانات (Relational Database) باستخدام MySQL و SQL Server.
برمجة مواقع الانترنت
سعر الخدمة
30$
تطبيق ملاحظات احترافي بـ Flutter مع ميزة الموقع الجغرافي وSQLite
برمجة تطبيقات الجوال
سعر الخدمة
5$
تصميم وبناء قواعد بيانات SQL Server احترافية
خدمات تقنية
سعر الخدمة
10$
تصميم وبناء قاعدة بيانات SQL احترافية لمشروعك
برمجة مواقع الانترنت
سعر الخدمة
5$
هندسة وبناء مستودع بيانات متكامل (Data Warehouse) لدعم قراراتك بذكاء
أمور أخرى
سعر الخدمة
5$
تصميم مخطط لقواعد البيانات ERD للأنظمة والتطبيقات
خدمات تقنية
سعر الخدمة
5$
Setup Database Using SQL Server
برمجة CSS و HTML
سعر الخدمة
25$
تصميم وبناء قواعد بيانات احترافية (ERD, Schema, SQL) بكفاءة
أعمال وخدمات استشارية وإدارية
سعر الخدمة
5$
تصميم قواعد بيانات باستخدام SQL Server
خدمات تقنية
سعر الخدمة
10$
بناء نموذج بيانات احترافي (Data Modeling) لتقارير Power BI
أعمال وخدمات استشارية وإدارية
سعر الخدمة
5$
سأقوم بتصميم قواعد بيانات SQL Server احترافية مع Stored Procedures وتحسين الأداء
خدمات تقنية
سعر الخدمة
5$
بناء Backend آمن وقابل للتوسع (RESTful API) باستخدام Node.js
برمجة مواقع الانترنت
سعر الخدمة
5$
« السابق
التالي »
مرحباً أنا هنا للمساعدة
مركز المساعدة
الدليل الإرشادي
الروبوت الذكي
الدعم الفني
إنشاء حساب