شراء الخدمة الآن

تصميمERDاحترافي لقواعد البيانات وتحليل العلاقات بين الكيانات

شراء الخدمة

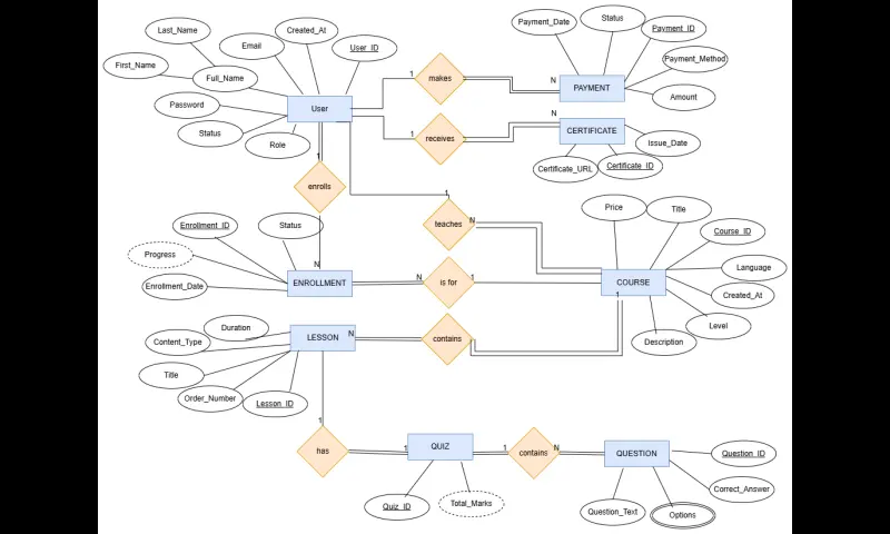
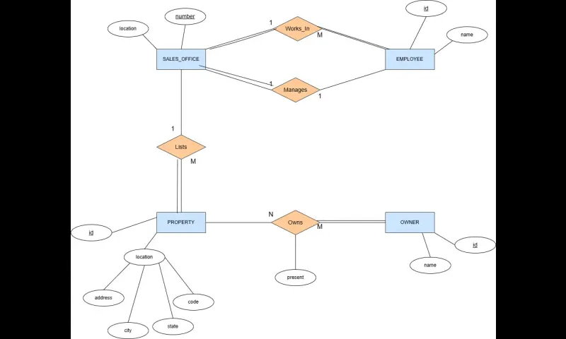
تصميم قاعدة بيانات احترافية قبل بدء مشروعك البرمجي؟ مرحباً، أنا مهتمة بمجال تحليل الأنظمة وتصميم قواعد البيانات، وأقوم بتحويل أفكار المشاريع إلى ER Diagram احترافي يوضح الكيانات والعلاقات داخل النظام بطريقة منظمة تساعد المطورين على تنفيذ قاعدة البيانات بسهولة. سأقوم بتحليل فكرة مشروعك ثم تصميم مخطط ERD واضح ومنظم يوضح: الكيانات (Entities) العلاقات (Relationships) المفاتيح الأساسية Primary Key المفاتيح الخارجية Foreign Key أستخدم أدوات احترافية مثل draw.io و dbdiagram.io الخدمة مناسبة لمشاريع التخرج، أنظمة المواقع والتطبيقات، أنظمة الإدارة مثل المتاجر والعيادات والحجوزات والمدارس، وكذلك لتصميم قاعدة البيانات قبل بدء البرمجة. مميزات الخدمه تصميم ER Diagram احترافي ومنظم تحليل فكرة النظام قبل التصميم توضيح العلاقات بين الكيانات بدقة تسليم بصيغة PDF أو PNG تعديل مجاني واحد بعد التسليم

شراء الخدمة الآن
شارك
بطاقة الخدمة
التقييمات
سعر الخدمة
10.00 $
مدة التسليم
3 أيام
بائع الخدمة
شراء الخدمة الآن
شارك
مركز المساعدة