شراء الخدمة الآن

تصميم مخطط لقواعد البيانات ERD للأنظمة والتطبيقات

شراء الخدمة

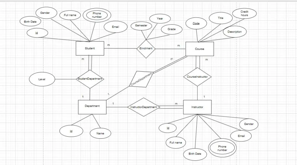
في هذه الخدمة، أقدم لك تخطيطاً هندسياً واضحاً واحترافياً لقاعدة بيانات مشروعك (ERD) يضمن تنظيم البيانات وترابطها بشكل منطقي وفعال، حيث تتضمن الخدمة الأساسية تحليل فكرة مشروعك وتصميم المخطط الهيكلي لعدد يصل إلى 5 جداول (Entities) كحد أقصى. سأقوم باستخراج الكيانات وتحديد العلاقات (Relationships) والمفاتيح الأساسية والأجنبية لضمان تكامل البيانات، مع إتاحة تعديلين (2) على المخطط لضمان وصولك للتصميم المثالي. سيتم تسليم المخطط النهائي بصيغة صورة عالية الجودة أو ملف PDF ليكون مرجعاً واضحاً لعملية البرمجة. من خلال خبرتي العملية كمطور أنظمة خلفية، أضمن لك تصميماً دقيقاً وقابلاً للتوسع مستقبلاً، لذا يرجى مراسلتي أولاً قبل تأكيد الطلب لمناقشة تفاصيل فكرتك وتحديد حجم العمل المطلوب

شراء الخدمة الآن
شارك
بطاقة الخدمة
التقييمات
سعر الخدمة
5.00 $
مدة التسليم
2 أيام
بائع الخدمة
Ramy Rashad
Ramy Rashad
Fullstack Developer
شراء الخدمة الآن
شارك
مركز المساعدة