شراء الخدمة الآن
شراء الخدمة

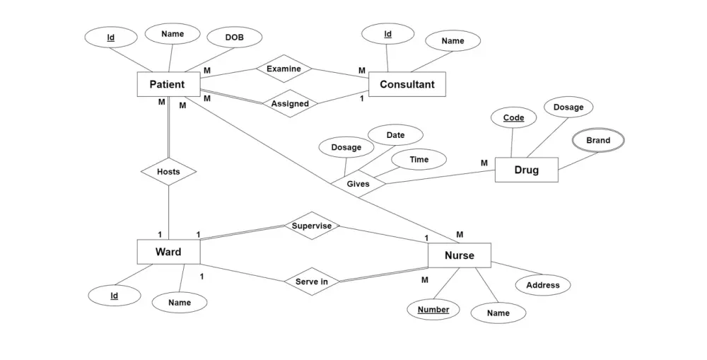
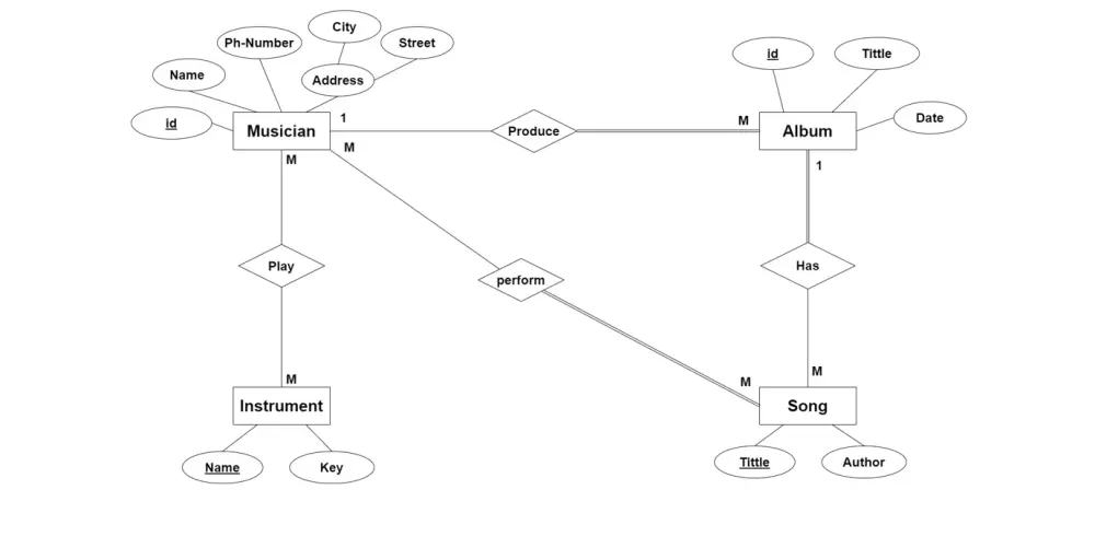
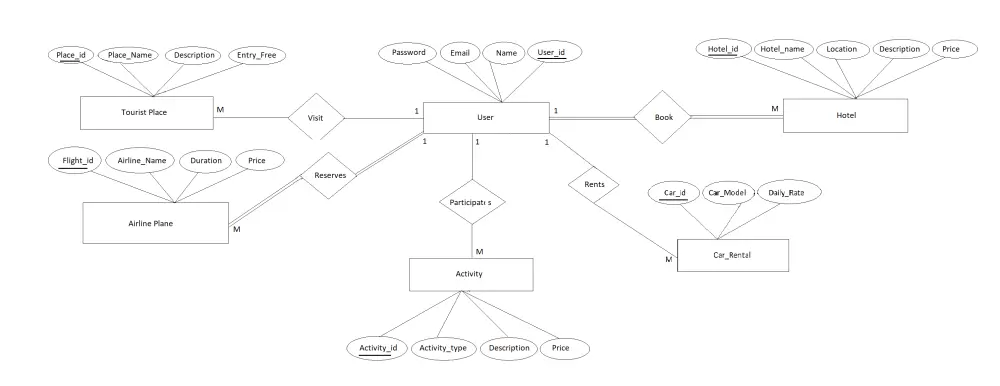
هل لديك بيانات كثيرة مبعثرة وتواجه صعوبة في تحليلها؟ هل عن نظام رقمي يضمن لك المعلومات المحددة وسرعة الوصول إليها؟ بصفتي متخصصة في تحليل وتصميم متطلبات البيانات، أقدم لك خدمة بناء نظام متطلبات البيانات العلائقية (قاعدة البيانات العلائقية) ، مصمم خصيصًا ليناسب طبيعة نشاطك (سواء كان مستشفى، مخازن، صيدلية، أو إدارة موظفين). سعر الخدمة الأساسية (10$) تشمل: تصميم جداول لقاعدة بيانات متوسطة (تصل إلى 5 جداول مترابطة). بناء العلاقات (العلاقات) بين الشبكات (واحد لكثير / كثير لكثير). قم بتسليم ملف SQL Script جاهز للتشغيل مباشرة. رسم مخطط قاعدة البيانات ( ERD ) لتوضيح هيكلية النظام.

شراء الخدمة الآن
شارك
بطاقة الخدمة
التقييمات
سعر الخدمة
10.00 $
مدة التسليم
4 أيام
بائع الخدمة
شراء الخدمة الآن
شارك
مركز المساعدة