شراء الخدمة الآن
شراء الخدمة

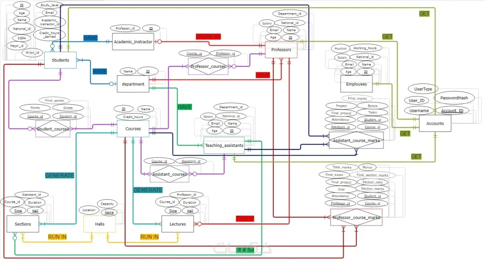
وصف الخدمة في هذه الخدمة، سأقوم بـ: • تصميم وإنشاء قاعدة بيانات MySQL احترافية. • إنشاء عدد (٣) من الجداول (Tables) مع تحديد أنواع البيانات المناسبة. • تحديد المفاتيح الأساسية (Primary Keys) والأجنبية (Foreign Keys) لضمان تكامل البيانات. • تقديم ملف SQL جاهز للاستيراد. تطويرات اختيارية إضافة 5 جداول اضافية -> 5 دولار إضافة بيانات تجريبية على حسب الطلب( 100) سجل -> 5 دولار نشاء رسم ERD لقاعدة البيانات -> 5 دولار كتابة جمل استعلامات (select) على حسب الرغبة في توضيح قاعدة البيانات ->10 دولار

شراء الخدمة الآن
ترشح للآخرين
الإحترافية بالتعامل
سرعة التواصل
جودة العمل
الخبرة بمجال العمل
إحترام موعد التسليم
التعامل مرة اخرى
Ahmed Mamdouh   منذ أسبوعين
إنشاء قاعدة بيانات
شارك
بطاقة الخدمة
التقييمات
سعر الخدمة
25.00 $
مدة التسليم
4 أيام
خدمات مباعة
1
بائع الخدمة
Moataz Emad
Moataz Emad
مهندس برمجيات
شراء الخدمة الآن
شارك
مركز المساعدة