شراء الخدمة الآن

تصميم احترافي لقاعدة بيانات Database باستخدام SQL server

شراء الخدمة

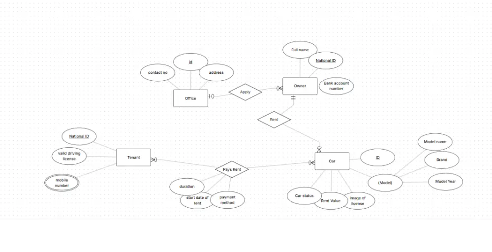
قاعدة البيانات هي "الأساس الخفي" الذي يحدد مدى قوة وسرعة أي تطبيق. أنت لا تحتاج فقط إلى جداول مرتبة، بل إلى معمارية هندسية مرنة تمنع تكرار البيانات وتضمن أقصى درجات الأداء والأمان. بفضل خبرتي في الأنظمة البرمجية المعقدة، أتعامل مع قواعد البيانات كعمل هندسي دقيق؛ حيث أقوم بتحليل متطلبات مشروعك من "الصفر" لتحويلها إلى مخطط علاقي (ERD) متكامل ، يربط بين البيانات بذكاء وسلاسة؛ و قاعدة بيانات (Database) قابلة للاستخدام والتطوير. ما الذي ستستلمه: -عدد يمتد ل 10 جداول تابعة للخدمة الأساسية -ملف SQL يحتوي جميع الأوامر اللازمة لإنشاء قاعدة البيانات : ملف جاهز للتنفيذ يحتوي على جميع الأوامر اللازمة لإنشاء الجداول، العلاقات (Foreign Keys)، والقيود (Constraints) لضمان سلامة البيانات. -مخطط ERD في صفحتين كحد أقصى مميزات الخدمة: -تصميم احترافي مع توثيق لجميع خطوات المشروع -رسم مخطط ERD احترافي وواضح -بناء الجداول (Schema Design): كتابة كود SQL نظيف ومنظم لإنشاء الجداول بأفضل المعايير.

شراء الخدمة الآن
شارك
بطاقة الخدمة
التقييمات
سعر الخدمة
5.00 $
مدة التسليم
2 أيام
بائع الخدمة
شراء الخدمة الآن
شارك
مركز المساعدة