شراء الخدمة الآن

تصميم وتنفيذ قواعد البيانات (ERD + Mapping) على SQL Server

شراء الخدمة

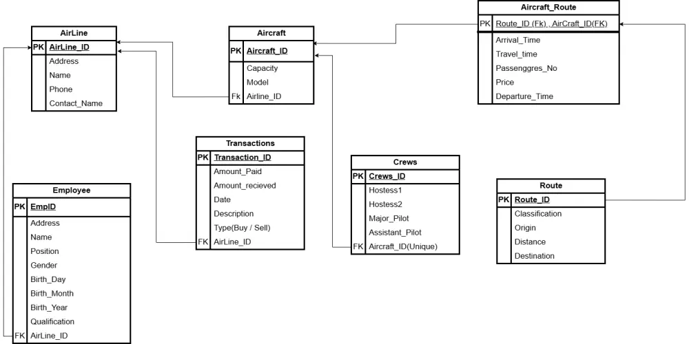
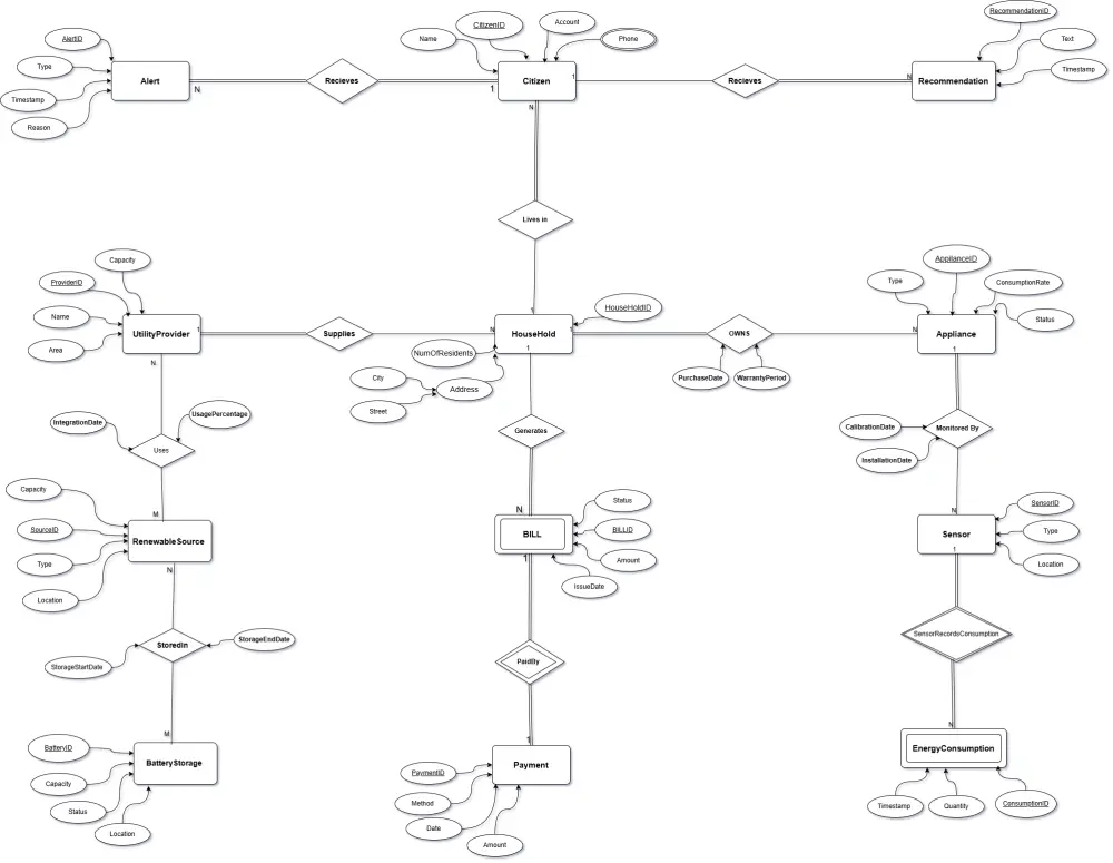
أقدم لك خدمة احترافية لتصميم ERD (Entity Relationship Diagram) وعمل Database Mapping بشكل منظم يساعدك على بناء قاعدة بيانات قوية وقابلة للتطوير بسهولة. سأقوم بتحليل متطلبات مشروعك وتحويلها إلى تصميم واضح يوضح العلاقات بين الجداول، مع تحديد المفاتيح الأساسية والخارجية والقيود لضمان تكامل البيانات وتقليل الأخطاء أثناء التطوير. المميزات :- تصميم ERD احترافي يصل إلى 10 جداول (Tables) مع تحديد جميع الأعمدة (Attributes) لكل جدول بطريقة منظمة. تحديد Primary Key لكل جدول و Foreign Keys لربط الجداول بطريقة صحيحة لضمان سلامة البيانات. توضيح نوع العلاقات بين الجداول سواء كانت One-to-One أو One-to-Many أو Many-to-Many بشكل دقيق. عمل Database Mapping واضح بين الـ Entities لتسهيل تحويل التصميم إلى قاعدة بيانات حقيقية. مراعاة قواعد الـ Normalization لتقليل تكرار البيانات وتحسين كفاءة قاعدة البيانات. تسليم التصميم بشكل منظم وسهل الفهم بصيغة PDF أو صورة عالية الجودة. جاهز للاستخدام مباشرة في مرحلة التطوير مع إمكانية تعديل التصميم أو تطويره مستقبلًا حسب احتياجات المشروع. ستستلم : ERD Design بصيغة PDF أو صورة عالية الجودة. Database Mapping بصيغة PDF أو صورة عالية الجودة. SQL Script جاهز للتنفيذ في SQL Server (.sql file). Documentation مختصر يوضح الجداول، الأعمدة، الـ Keys، وأنواع العلاقات، بصيغة PDF.

شراء الخدمة الآن
شارك
بطاقة الخدمة
التقييمات
سعر الخدمة
5.00 $
مدة التسليم
2 أيام
بائع الخدمة
Muhammed Mahmoud
Muhammed Mahmoud
مطور برمجيات
شراء الخدمة الآن
شارك
مركز المساعدة