شراء الخدمة الآن

تصميم مخطط قواعد البيانات ERD احترافي وواضح لمشروعك

شراء الخدمة

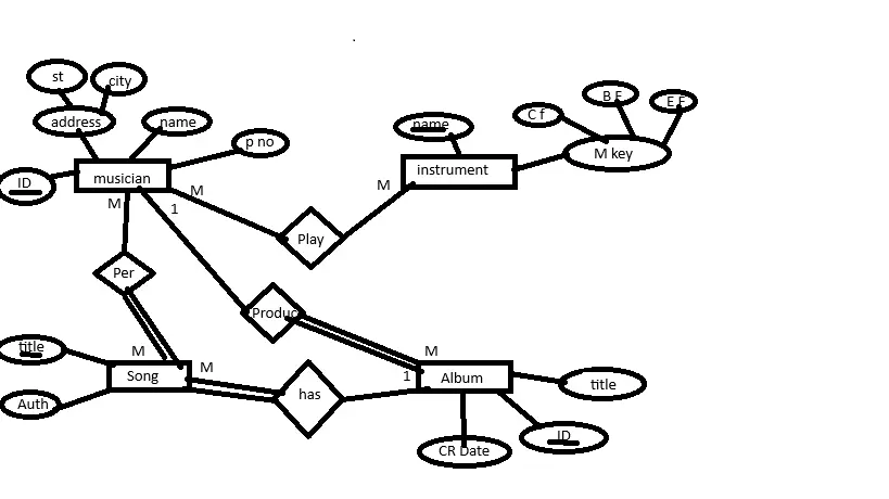
وصف الخدمة: تصميم مخطط ERD احترافي لقاعدة بياناتك هل تمتلك فكرة تطبيق أو موقع وترغب في بناء أساس تقنى قوى؟ مخطط الـ ERD (Entity Relationship Diagram) هو الخطوة الأهم لضمان تنظيم البيانات وسرعة أداء النظام مستقبلا بصفتى محللة بيانات أقدم لك خدمة تصميم هيكل قواعد البيانات بأسلوب احترافي يسهل على المطورين التنفيذ المباشر ما الذي ستحصل عليه في هذه الخدمة؟ * تصميم مخطط ERD متكامل يوضح الكيانات (Entities) والعلاقات (One-to-Many, Many-to-Many). * تحديد المفاتيح الأساسية (Primary Keys) والأجنبية (Foreign Keys) بدقة. إضافات تقنية يمكنني تقديمها: * تحويل المخطط إلى SQL Mapping جاهز للتنفيذ. * كتابة كود بناء الجداول (DDL Scripts) لبيئة SQL Server. * مراجعة وتحسين هيكل قاعدة بيانات قائمة بالفعل. ملاحظة : الخدمة الأساسية تشمل تصميم ERD لما يصل إلى 5 جداول.

شراء الخدمة الآن
شارك
بطاقة الخدمة
التقييمات
سعر الخدمة
5.00 $
مدة التسليم
2 أيام
بائع الخدمة
شراء الخدمة الآن
شارك
مركز المساعدة