شراء الخدمة الآن
شراء الخدمة

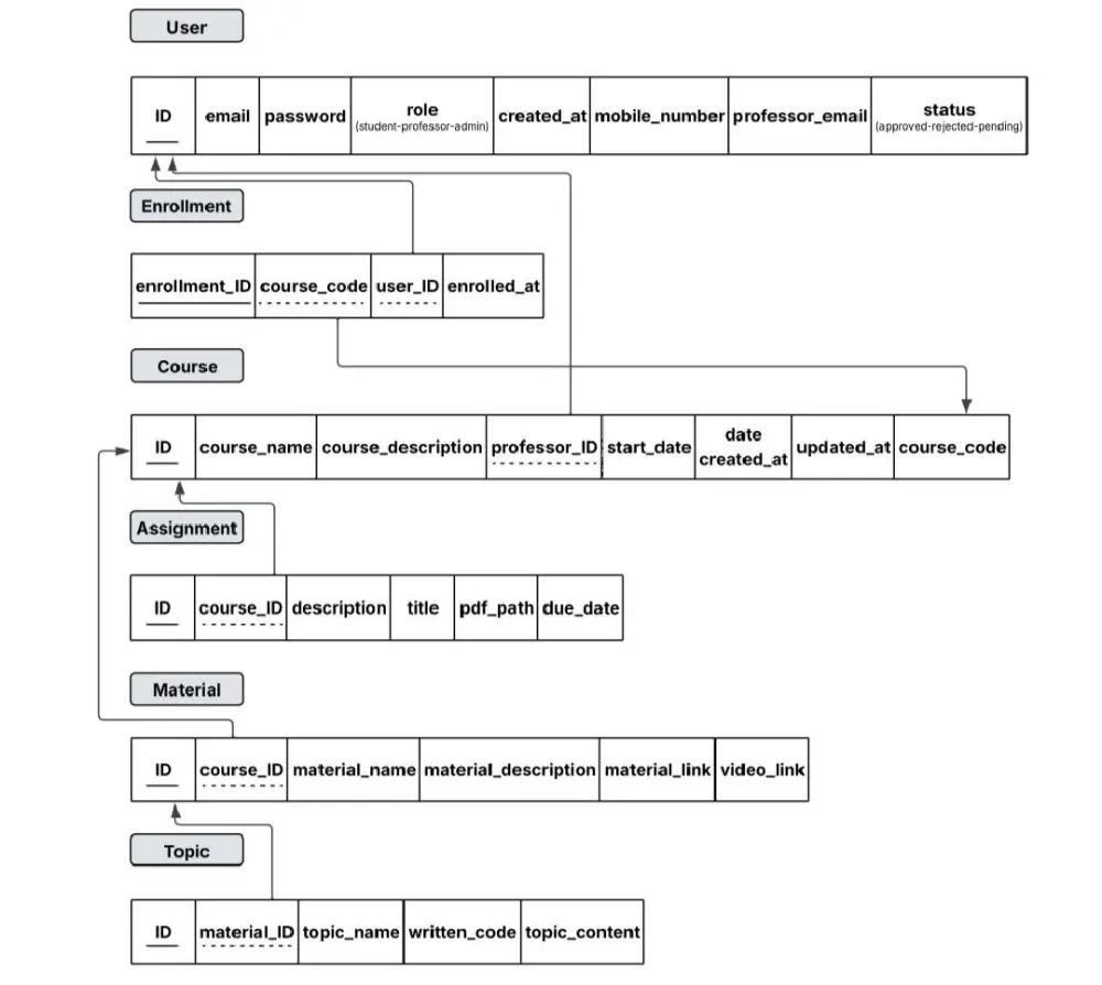
خدمة متكاملة لإدارة قواعد البيانات العلائقية (MySQL, PostgreSQL, MongoDB, SQL Server) تشمل التصميم الهندسي، تحسين الاستعلامات، النسخ الاحتياطي التلقائي، واستعادة البيانات تناسب جميع المشاريع من المواقع البسيطة إلى التطبيقات المعقدة أضمن لك أداءً عالياً وأماناً قصوى لموقعك أو تطبيقك، مع دعم التوسع المستقبلي وحل المشكلات التقنية بسرعة. تشمل الخدمة ما يلي: * تحليل متطلبات المشروع وتصميم قاعدة بيانات مناسبة للبيانات والعلاقات المطلوبة. * إنشاء الجداول، العلاقات، الفهارس (Indexes)، القيود (Constraints) وتنظيم الهيكل الداخلي للبيانات في شكل مخططات ERD في قبل البدأ في التنفيذ الفعلي لضمان وضوح الأفكار المتفق عليها. * مراعاة مبادئ DBMS الأساسية لضمان الاتساق، الأمان، وسهولة إدارة البيانات. * تصميم القاعدة بما يتوافق مع مبادئ CAP Theorem لتحقيق توازن واضح بين التوافر (Availability)، الاتساق (Consistency)، وتحمل الانقسام (Partition Tolerance) حسب طبيعة المشروع. *حجم القاعدة المزوده مناسب للخدمات المتوسطه والمشاريع الصغيره التي لا تتعدى 10 جداول اساسيه. * تحسين الأداء من خلال ضبط الإعدادات الأساسية والـQuery Optimization عند الحاجة. * توثيق التصميم كاملاً وتسليم مخطط ERD عند الطلب. مناسبة لـ: المواقع الإلكترونية، التطبيقات، الأنظمة الإدارية الصغيره، اللوحات التحليلية، أنظمة التجارة الإلكترونية، مشاريع الشركات الناشئة وغيرها. أنا جاهز للتنفيذ بدقة واحترافية، مع التزام كامل بمتابعة التفاصيل حتى الحصول على قاعدة بيانات مستقرة وسهلة الاستخدام تدعم مشروعك بأفضل شكل.

شراء الخدمة الآن
شارك
بطاقة الخدمة
التقييمات
سعر الخدمة
5.00 $
مدة التسليم
3 أيام
بائع الخدمة
Omar Abdelrahman
Omar Abdelrahman
مهندس برمجيات
شراء الخدمة الآن
شارك
مركز المساعدة