شراء الخدمة الآن
شراء الخدمة

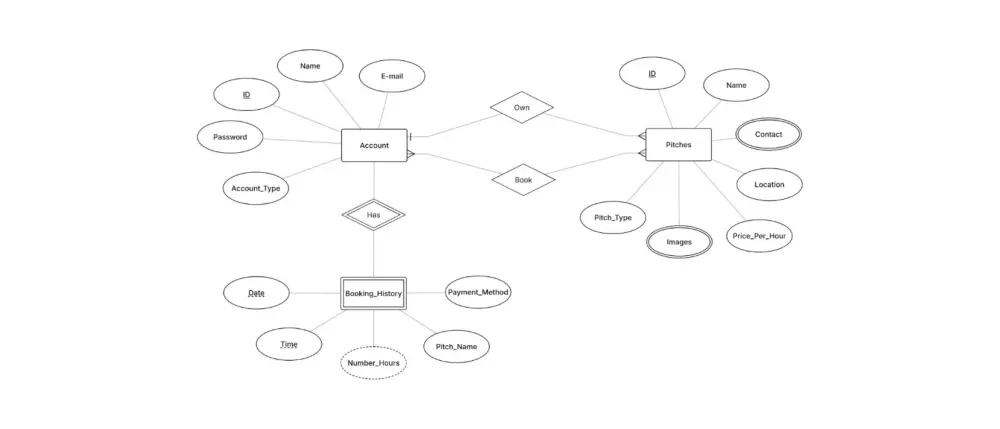
أقوم بتصميم قاعدة بيانات منظمة تساعدك على تخزين البيانات وإدارتها بكفاءة، مع ضمان سهولة الوصول إليها وربطها بالتطبيقات أو المواقع عند الحاجة. تشمل الخدمة: تصميم قاعدة البيانات وبناء الـ Schema بطريقة منظمة إنشاء الجداول وتحديد العلاقات بينها (Primary Keys & Foreign Keys) تنفيذ عمليات CRUD الأساسية (إضافة، قراءة، تعديل، حذف) كتابة استعلامات SQL متقدمة باستخدام Joins إنشاء Views (5-3) لتبسيط عرض البيانات إنشاء Stored Procedures (5-3) لتنفيذ العمليات بكفاءة تصميم مخطط ERD واحد لشرح هيكل قاعدة البيانات الخدمة مناسبة لمشاريع المواقع الصغيرة، التطبيقاتالصغيرة، الأنظمة الإدارية الصغيرة، أو أي مشروع يحتاج إلى قاعدة بيانات منظمة وقابلة للتطوير. هدفي هو تقديم قاعدة بيانات قوية ومنظمة تساعدك على إدارة بيانات مشروعك بكفاءة وسهولة. ملاحظة: لا تتعدا قاعدة بيانات العشر جداول

شراء الخدمة الآن
شارك
بطاقة الخدمة
التقييمات
سعر الخدمة
10.00 $
مدة التسليم
2 أيام
بائع الخدمة
محمد سعودي
محمد سعودي
مهندس برمجيات
شراء الخدمة الآن
شارك
مركز المساعدة