شراء الخدمة الآن
شراء الخدمة

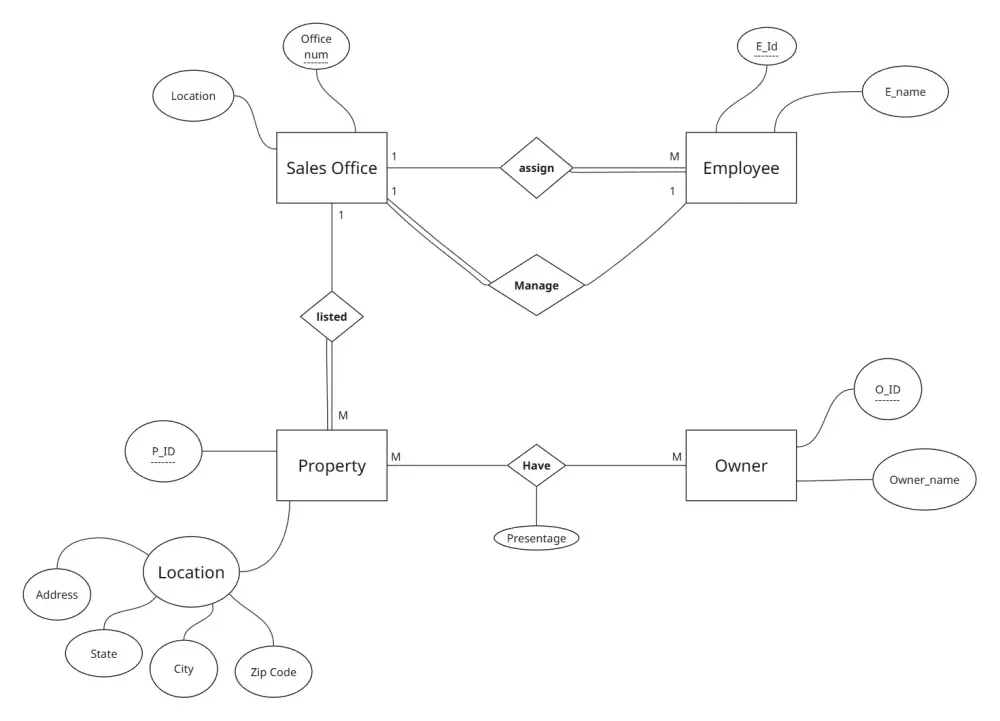
تصميم ERD Model وإنشاء Database بصورة احترافية رسم نموذج الكيانات والعلاقات (ERD) . - إجراء Mapping وتحديد أنواع العلاقات (1:1, 1:N, N:M) . - كتابة سكربت SQL لإنشاء الجداول مع المفاتيح الرئيسية والخارجية . - تنظيم الأعمدة، أنواع البيانات(Data Type)، وضع القيود (Constraints) .

شراء الخدمة الآن
شارك
بطاقة الخدمة
التقييمات
سعر الخدمة
50.00 $
مدة التسليم
2 أيام
بائع الخدمة
شراء الخدمة الآن
شارك
مركز المساعدة