شراء الخدمة الآن
شراء الخدمة

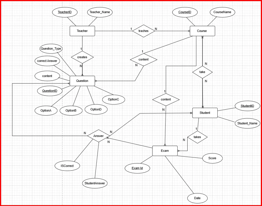
سأقوم بتصميم قاعدة بيانات احترافية لأي نظام أو مشروع مع إنشاء ERD Diagram يوضح الكيانات والعلاقات بين الجداول بطريقة منظمة وسهلة الفهم. مقابل الخدمة الأساسية ستحصل على: تصميم قاعدة بيانات لنظام صغير إلى متوسط. إنشاء حتى 6 – 8 جداول مترابطة حسب متطلبات النظام. تصميم ERD Diagram يوضح الكيانات والعلاقات بينها (One to One – One to Many – Many to Many). كتابة SQL Script لإنشاء الجداول والعلاقات. تسليم ملف القاعدة ملف ERD بصيغة واضحة. شرح بسيط للجداول والعلاقات ليسهل عليك استخدامها أو تطوير النظام لاحقًا. مناسبة لمشاريع مثل: أنظمة المتاجر الصغيرة، أنظمة إدارة الطلاب، المكتبات، أو أي نظام يحتاج تصميم قاعدة بيانات منظم. إذا كان النظام كبيرًا أو يحتاج عدد جداول أكبر يمكن طلب تطوير إضافي حسب حجم المشروع.

شراء الخدمة الآن
شارك
بطاقة الخدمة
التقييمات
سعر الخدمة
10.00 $
مدة التسليم
14 أيام
بائع الخدمة
Rawan Essam
Rawan Essam
full stack web devel
شراء الخدمة الآن
شارك
مركز المساعدة