شراء الخدمة الآن

تصميم وبناء قواعد بيانات SQL Server احترافية من وثيقة المتطلبات

شراء الخدمة

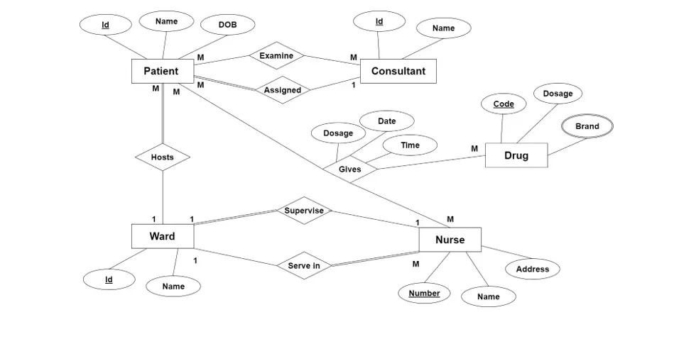
هل تبحث عن بناء أساس قوي لمشروعك البرمجي؟ أقدم لك خدمة تصميم وبناء قواعد البيانات باستخدام SQL Server بدقة واحترافية عالية، مع ضمان أداء سريع وهيكلة منطقية. مقابل 15$ سأقوم بتقديم الآتي: تحليل المتطلبات: استخراج الكيانات (Entities) والعلاقات (Relationships) لما يصل إلى 5 جداول أساسية. هيكلة البيانات: تطبيق قواعد الـ Normalization لضمان عدم تكرار البيانات وتقليل المساحة التخزينية. ربط العلاقات: إنشاء الـ Primary & Foreign Keys لضمان تكامل البيانات (Data Integrity). التسليم: ستحصل على ملف SQL Script نظيف ومنظم، جاهز للتنفيذ مباشرة على SQL Server Management Studio. كود T-SQL معياري وسهل الفهم. الالتزام التام بمعايير هندسة البرمجيات. دعم فني بعد التسليم لضمان تشغيل القاعدة على جهازك بنجاح.

شراء الخدمة الآن
شارك
بطاقة الخدمة
التقييمات
سعر الخدمة
5.00 $
مدة التسليم
2 أيام
بائع الخدمة
Mohameed Adel
Mohameed Adel
Full Stack Developer
شراء الخدمة الآن
شارك
مركز المساعدة