شراء الخدمة الآن
شراء الخدمة

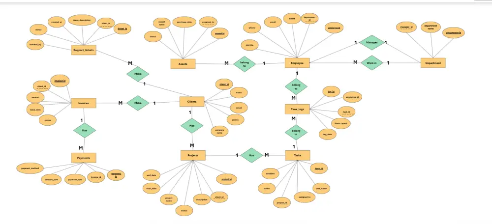
لو بتبني تطبيق أو موقع جديد، فأهم خطوة لنجاحه هي تصميم "قاعدة بيانات" (Database) قوية ومبنية صح. ده هيوفر عليك مشاكل كتير قدام، ويخلي السيستم سريع ومفهوش تكرار للبيانات. إيه اللي هقدمهولك؟ رسم مخططات (ERD): لتوضيح الجداول والعلاقات بشكل مرئي ومفهوم. هيكلة البيانات (Normalization): تطبيق قواعد (1NF, 2NF, 3NF) لمنع التكرار ورفع كفاءة النظام. تصميم الجداول والعلاقات: تحديد الـ Primary و Foreign Keys ونوع الروابط. أكواد SQL جاهزة: تسليم أكواد بناء الجداول (DDL) لتنفيذها فوراً. ليه تختارني؟ بحكم دراستي لعلوم الحاسب وشغلي كـ Data Analyst، فاهم كويس إزاي أهيكل الداتا بأفضل شكل يخدم البزنس بتاعك ويطلع تقارير دقيقة، بخبرة قوية في الـ SQL وتصميم الأنظمة. مقابل الخدمة الأساسية هتحصل على: تصميم قاعدة بيانات مصغرة (من 3 لـ 5 جداول). تسليم المخطط (ERD) بصيغة (PNG أو PDF) عالية الجودة.

شراء الخدمة الآن
شارك
بطاقة الخدمة
التقييمات
سعر الخدمة
5.00 $
مدة التسليم
1 أيام
بائع الخدمة
شراء الخدمة الآن
شارك
مركز المساعدة