شراء الخدمة الآن

ستخراج وتحليل البيانات (Data Mining) باستخدام Python و SQL.

شراء الخدمة

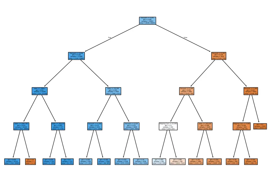
هلاً بك.. هل لديك بيانات ضخمة وتريد تحويلها إلى رؤى وقرارات ذكية؟ بصفتي متخصصاً في علوم البيانات، أقدم لك خدمة التنقيب عن البيانات (Data Mining) والتحليل الإحصائي باستخدام أقوى الأدوات (Pandas, NumPy, Scikit-learn). تشمل الخدمة: جمع وتجميع البيانات: من ملفات Excel, CSV أو قواعد بيانات SQL. تنظيف البيانات (Data Cleaning): التعامل مع القيم المفقودة والمتطرفة لضمان دقة النتائج. استكشاف البيانات (EDA): استخراج الأنماط والعلاقات الخفية بين المتغيرات. التنبؤ والنمذجة: بناء نماذج أولية للتنبؤ بالنتائج المستقبلية. تصوير البيانات: تحويل النتائج إلى رسوم بيانية مفهومة. الخدمه تشمل حتا 20000 Record واكتشاف حتا 3 أنماط وتحويلهم إلى رسم بياني وعدد واحد Dashboard

شراء الخدمة الآن
شارك
بطاقة الخدمة
التقييمات
سعر الخدمة
30.00 $
مدة التسليم
3 أيام
بائع الخدمة
Moaz Adam
Moaz Adam
تخصص غير محدد
شراء الخدمة الآن
شارك
مركز المساعدة