شراء الخدمة الآن

تصميم وبناء قواعد بيانات SQL Server احترافية ومنظمة

شراء الخدمة

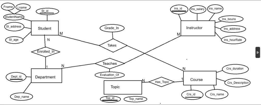
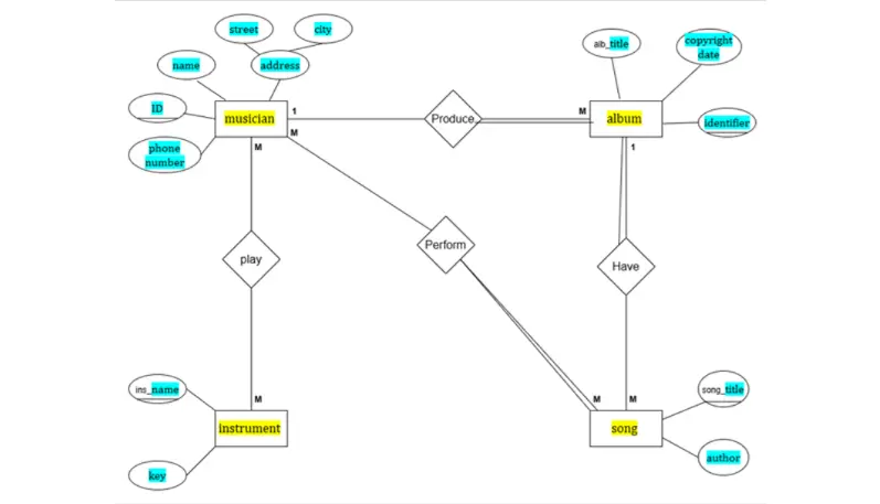
أهلاً بك.. هل تبحث عن بناء قاعدة بيانات قوية، منظمة، وسريعة لمشروعك؟ أنا أحمد، مبرمج Full Stack ومتخصص في التعامل مع SQL Server. أقدم لك خدمة بناء قواعد البيانات من الصفر أو التعديل على قواعد بيانات قائمة لضمان أفضل أداء. ما الذي ستحصل عليه مقابل الخدمة (الأساسية بـ 5$): تصميم جداول قاعدة البيانات (حتى 5 جداول) مع مراعاة العلاقات (Primary & Foreign Keys). بناء الـ Schema وضمان عدم تكرار البيانات (Normalization). كتابة الاستعلامات الأساسية (Queries) التي يحتاجها تطبيقك. لماذا تختار هذه الخدمة؟ كود نظيف ومنظم. مراعاة سرعة الأداء (Optimization). تسليم ملف .sql جاهز للتشغيل مباشرة على SQL Server.

شراء الخدمة الآن
شارك
بطاقة الخدمة
التقييمات
سعر الخدمة
5.00 $
مدة التسليم
1 أيام
بائع الخدمة
Ahmed Ayman
Ahmed Ayman
Full Stack Web Devel
شراء الخدمة الآن
شارك
مركز المساعدة