شراء الخدمة الآن
شراء الخدمة

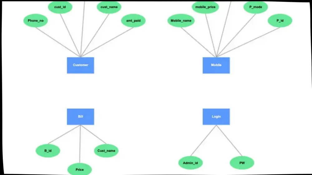
أقدم خدمة تصميم وتنفيذ قواعد بيانات احترافية تناسب مشاريع الويب والتطبيقات، مع كتابة استعلامات SQL دقيقة ومنظمة. أهتم بتحليل المتطلبات، تنظيم الجداول، العلاقات، وتحسين الأداء، مع تسليم ملفات جاهزة للاستخدام والتعديل. السعر المعروض يشمل: تحليل متطلبات قاعدة البيانات تصميم حتى 5جداول مع العلاقات الأساسية كتابة استعلامات SQL الأساسية (CRUD) تسليم ملف SQL جاهز للتشغيل تعديل واحد بعد التسليم. مميزات الخدمة *تصميم قاعدة بيانات منظمة وقابلة للتوسع *كتابة SQL نظيف ومحسن للأداء *دقة في تحليل المتطلبات وفهم احتياج المشروع *التزام كامل بموعد التسليم *تواصل مستمر مع العميل طوال التنفيذ *مناسبة لمشاريع الويب والتطبيقات

شراء الخدمة الآن
شارك
بطاقة الخدمة
التقييمات
سعر الخدمة
10.00 $
مدة التسليم
4 أيام
بائع الخدمة
شراء الخدمة الآن
شارك
مركز المساعدة