شراء الخدمة الآن

تصميم ورسم مخططات قواعد البيانات (ERD) وتحويلها لـ SQL

شراء الخدمة

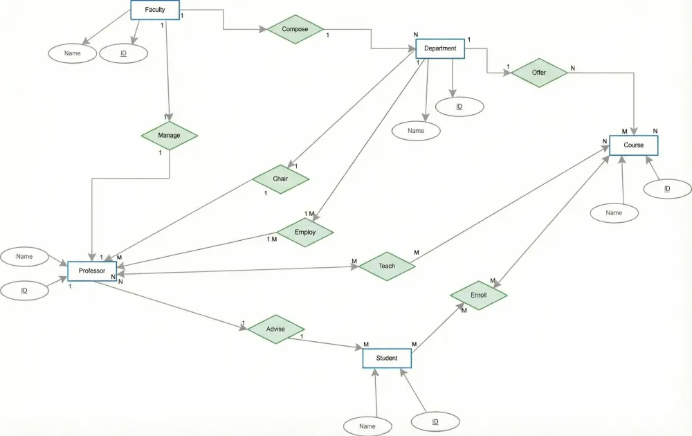
هل تخطط لبناء مشروع برمجي وتبحث عن أساس متين لبياناتك؟ أصمم لك مخطط هيكلي لقواعد البيانات (ERD) دقيق، منظم، واحترافي يضمن أداءً عالياً للنظام. ما ستحصل عليه: تصميم مخطط ERD يحتوي على 5 جداول (Entities) بالمزايا التالية: - تطبيع البيانات (Normalization): هيكلية تمنع التكرار وتضمن سرعة الاستعلام. - علاقات منطقية: ربط الجداول بدقة وتحديد الروابط (Relationships & Cardinality). - جاهزية للتنفيذ: إمكانية تحويل المخطط إلى كود SQL (Schema Script). - توثيق مرئي: تسليم المخطط بصيغة صورة عالية الدقة أو PDF. - مرونة الأدوات: العمل على أدوات احترافية (مثل Draw.io أو MySQL Workbench). - سهولة التعديل: تسليم الملف المفتوح القابل للتعديل مستقبلاً. لماذا تختارني؟ - تسليم الملف المصدري (Source File) كاملاً ومنظماً. - التزام تام بموعد التسليم. - دعم فني و 3 تعديلات مجانية بعد التسليم لضمان دقة الهيكلية.

شراء الخدمة الآن
شارك
بطاقة الخدمة
التقييمات
سعر الخدمة
10.00 $
مدة التسليم
1 أيام
بائع الخدمة
شراء الخدمة الآن
شارك
مركز المساعدة