شراء الخدمة الآن
شراء الخدمة

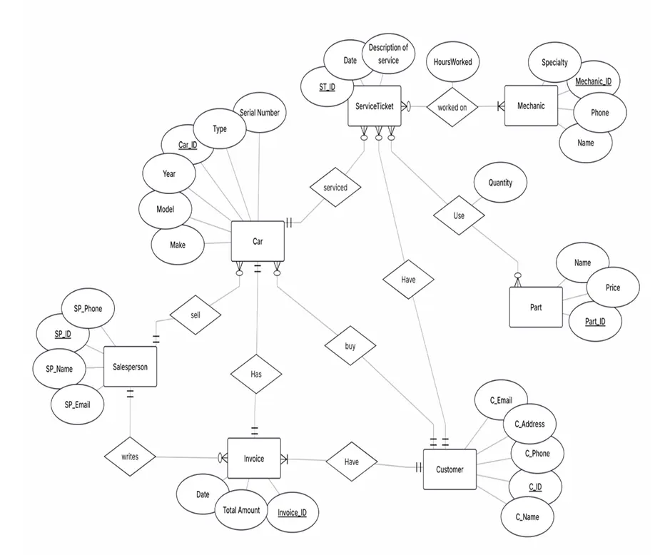
هل لديك بيانات وتواجه صعوبة في تنظيمها أو استخراج المعلومات منها؟ في هذه الخدمة سأقوم بـ إعداد قاعدة بيانات احترافية ومنظمة تساعدك على تحويل بياناتك إلى معلومات دقيقة وموثوقة لدعم اتخاذ القرارات بشكل أسرع وأكثر ذكاءً. ما الذي سأقدمه لك: تنظيم وتصميم قاعدة البيانات بطريقة مرتبة وسهلة الاستخدام. تنظيف البيانات داخل القاعدة وإزالة القيم المكررة والأخطاء لضمان دقة التحليل. استخراج المعلومات باستخدام استعلامات SQL متقدمة للحصول على تقارير دقيقة وشاملة. تحليل العلاقات بين الجداول والمتغيرات لفهم البيانات بشكل واضح واحترافي. إعداد تقارير وملفات جاهزة للاستخدام بصيغ Excel، CSV، أو PDF حسب احتياجاتك. حدود الخدمة الأساسية: حتى 6 جداول أو قاعدة بيانات بحجم متوسط. الملفات جاهزة للاستخدام مع شرح مبسط للنتائج والخطوات. ماذا ستستلم؟ قاعدة بيانات مرتبة وجاهزة للاستخدام تقارير دقيقة مع استعلامات SQL ملفات Excel، CSV، أو PDF حسب اختيارك شرح مبسّط للنتائج والخطوات لضمان فهم البيانات بسهولة

شراء الخدمة الآن
شارك
بطاقة الخدمة
التقييمات
سعر الخدمة
5.00 $
مدة التسليم
1 أيام
بائع الخدمة
شراء الخدمة الآن
شارك
مركز المساعدة