شراء الخدمة الآن
شراء الخدمة

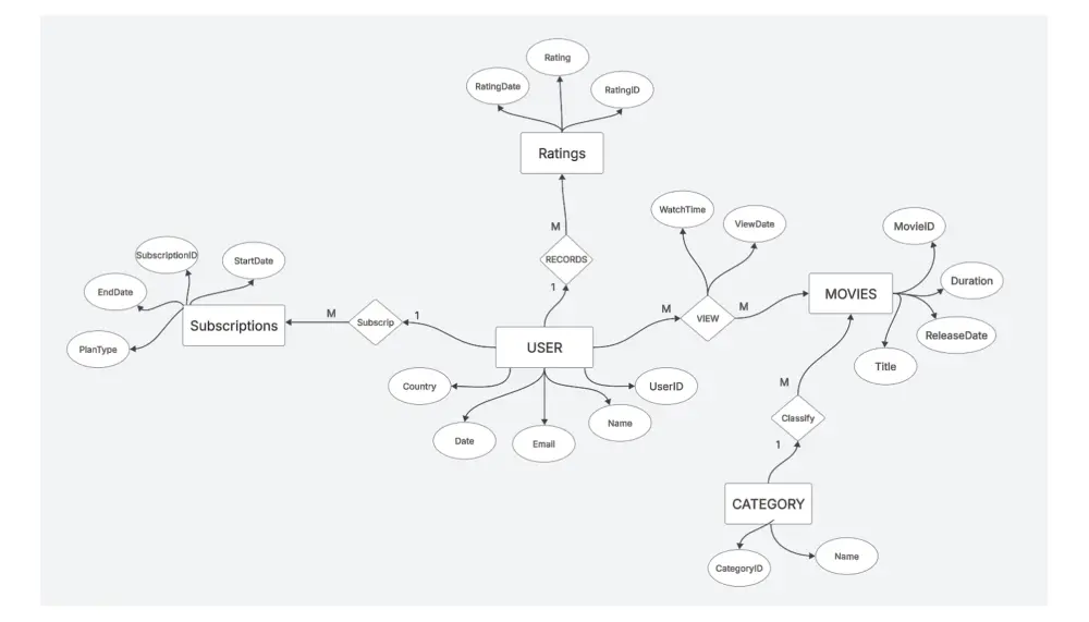
هل تواجه مشكلة في: تصميم قاعدة بيانات مناسبة لمشروعك؟ كتابة استعلامات (Queries) دقيقة تحقق المطلوب؟ تنظيم العلاقات بين الجداول بشكل واضح؟ الحل: سأقوم باستخدام خبرتي كمهندس برمجيات ونظم معلومات متخصص في تصميم وإدارة قواعد البيانات لتوفير قاعدة بيانات مصممة باحترافية، سهلة الاستخدام، وقابلة للتطوير. ماذا ستحصل عليه: إنشاء أو تعديل حتى 2 جدول (بحد أقصى 10 أعمدة لكل جدول). كتابة حتى 5 استعلامات (Queries) دقيقة وفقًا لاحتياجاتك. ملف SQL منظم يحتوي على جميع الأكواد الخاصة بالمشروع. مخطط Schema بسيط يوضح العلاقات بين الجداول المقدمة. الخدمة تشمل قواعد البيانات: Access, MySQL, Oracle, SQL Server.

شراء الخدمة الآن
شارك
بطاقة الخدمة
التقييمات
سعر الخدمة
20.00 $
مدة التسليم
5 أيام
بائع الخدمة
Ahmed Anwer
Ahmed Anwer
محلل بيانات
شراء الخدمة الآن
شارك
مركز المساعدة