شراء الخدمة الآن
شراء الخدمة

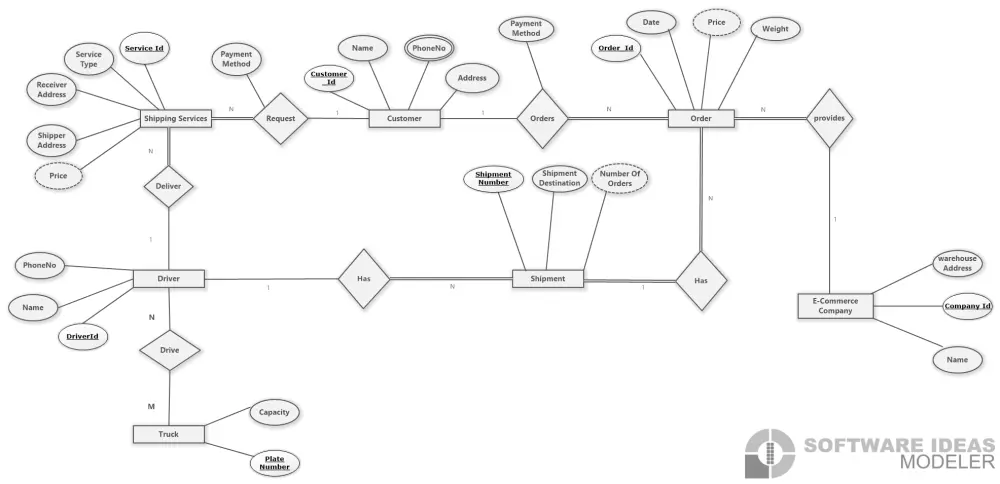
لو عندك موقع أو تطبيق وعاوز قاعدة بيانات منظمة وسريعة، أنا هنا لمساعدتك! هصمم لك قاعدة بيانات احترافية تناسب احتياجات مشروعك، بحيث تكون سريعة، آمنة، وسهلة التطوير. الخدمة مقابل تصميم خمس جداول - تصميم قاعدة بيانات . - تسليم ER Diagram . - إنشاء قاعدة بيانات باستخدام MySQL / SQL Server . - ربط قاعدة البيانات بموقعك أو تطبيقك لو موجود. - تسليم مستند فيه شرح لكيفية استخدام قاعدة البيانات.

شراء الخدمة الآن
شارك
بطاقة الخدمة
التقييمات
سعر الخدمة
20.00 $
مدة التسليم
5 أيام
بائع الخدمة
شراء الخدمة الآن
شارك
مركز المساعدة