شراء الخدمة الآن
شراء الخدمة

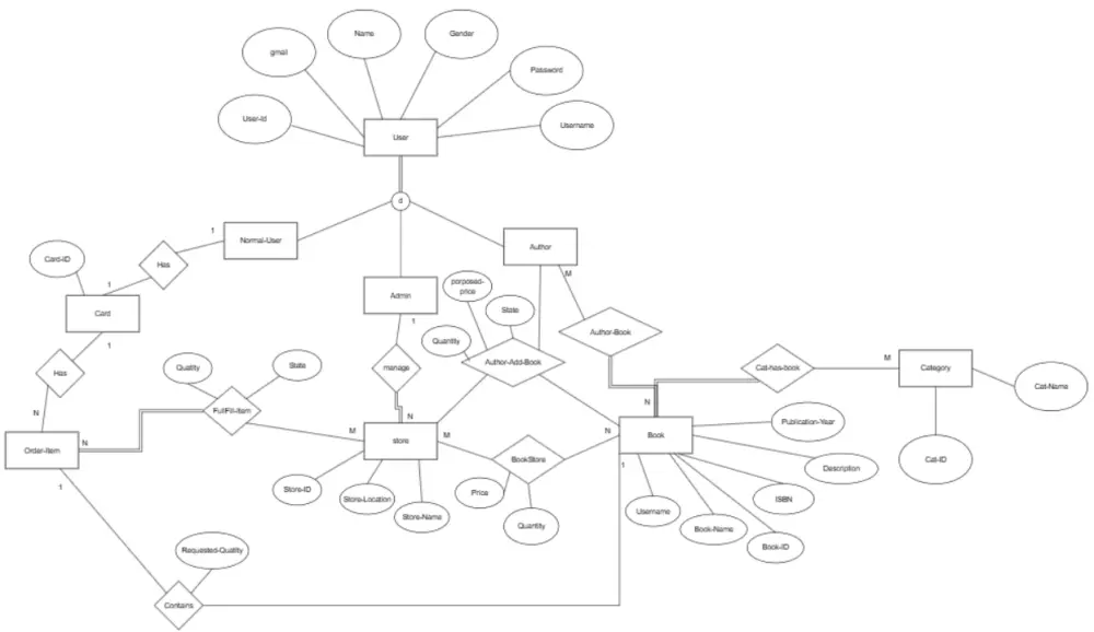
معك علي، متخصص في تصميم وبناء قواعد البيانات باستخدام SQL Server بخبرة في تحليل البيانات، تصميم الجداول والعلاقات، وكتابة الاستعلامات والإجراءات المخزنة لضمان أداء وأمان عاليين. أقوم بتصميم قواعد بيانات تلبي احتياجات المشاريع الصغيرة والمتوسطة مع التركيز على الأداء، الأمان، وسهولة التطوير. ما ستحصل عليه في الخدمة الأساسية: تصميم قاعدة بيانات تحتوي على حتى 5 جداول. تحديد العلاقات الأساسية بينها. كتابة سكربت SQL لإنشائها على SQL Server. تسليم ملف ‎.sql‎ جاهز ERD Diagram بصيغة PDF أو صورة. حجم البيانات: حتى 5000 سجل، مناسب للمشاريع الصغيرة والمتوسطة، مع إمكانية التوسع لاحقًا حسب الحاجة. مميزات الخدمة: تصميم قاعدة بيانات احترافية باستخدام SQL Server مبنية على أسس سليمة. ربط الجداول بالعلاقات المناسبة (Relationships) لضمان سلامة البيانات. كتابة استعلامات (Queries) فعّالة وسريعة. إنشاء الإجراءات المخزنة (Stored Procedures) والدوال (Functions) لتسهيل العمل. تحسين الأداء (Performance Tuning) وضمان سرعة الاستعلامات. إعداد نسخ احتياطية (Backups) وخطط استعادة البيانات عند الحاجة. تسليم قاعدة البيانات مع مخطط ERD يوضح العلاقات والجداول. إمكانية إضافة شروح (Documentation) مبسطة لتوضيح كيفية التعامل مع القاعدة. دعم فني بعد التسليم لتصحيح أي أخطاء أو استفسارات. ستحصل على: قاعدة بيانات مصممة باحترافية باستخدام SQL Server. ملف يحتوي على مخطط ERD يوضح العلاقات بين الجداول. جداول (Tables) منظمة ومهيكلة حسب متطلبات مشروعك. استعلامات (Queries) جاهزة للتنفيذ حسب احتياجاتك. إجراءات مخزنة (Stored Procedures) ودوال (Functions) إذا لزم الأمر. نسخة احتياطية (Backup) من قاعدة البيانات لسهولة استعادتها. خدمات اضافية: يمكنني اخذ requirement statement و عمل analysis لها و استخراج الكيانات (Entities) و العلاقات (Relationships) و ال (attributes) لكل entity ذلك سيغير من سعر الخدمة و مدة التسليم

شراء الخدمة الآن
شارك
بطاقة الخدمة
التقييمات
سعر الخدمة
15.00 $
مدة التسليم
7 أيام
بائع الخدمة
شراء الخدمة الآن
شارك
مركز المساعدة