شراء الخدمة الآن

تنفيذ مخططات System analyses لتحليل المشاريع و جدولتها

شراء الخدمة

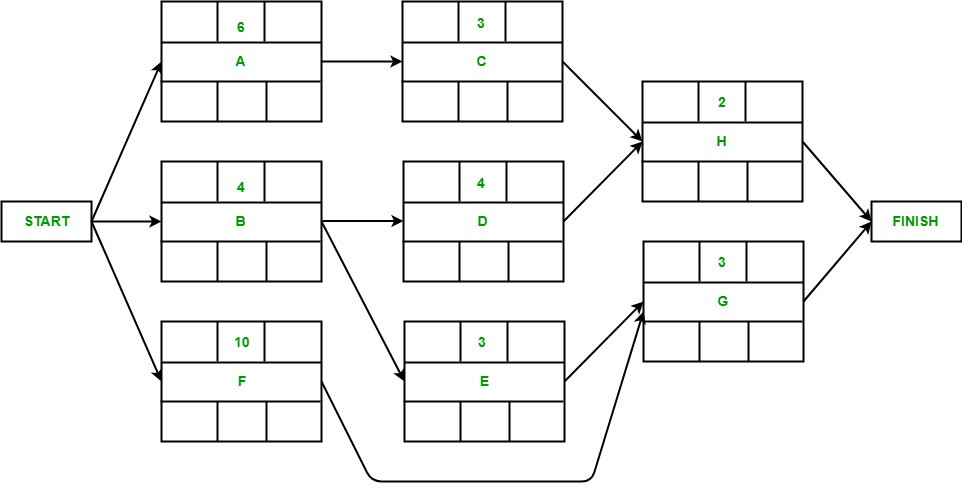
السلام عليكم نقوم بتنفيذ مخططات تحليل الانظمة و الجدولة scheduling , critical path ,حسابات الPERT UML diagrams Structural UML diagrams Class diagram Object diagram Activity diagram Sequence diagram Use case diagram State diagram DFD Data Flow Diagram context diagram ERD Entity Relationship Diagram

شراء الخدمة الآن
شارك
بطاقة الخدمة
التقييمات
سعر الخدمة
10.00 $
مدة التسليم
2 أيام
بائع الخدمة
Ahmed Saied
Ahmed Saied
برمجة، تطوير المواقع
شراء الخدمة الآن
شارك
مركز المساعدة