شراء الخدمة الآن
شراء الخدمة

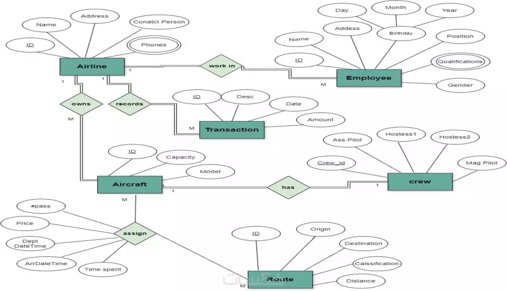
هل تحتاج إلى قاعدة بيانات منظمة وفعالة لمشروعك؟ سأقوم بتصميم وتنفيذ قاعدة بيانات مخصصة بالكامل وفقًا لاحتياجاتك باستخدام SQL Server، مع الالتزام بأفضل الممارسات لضمان الأداء العالي وسلامة البيانات. ما الذي ستحصل عليه؟ ✅ تحليل احتياجاتك وتصميم قاعدة بيانات مخصصة وفقًا لمتطلبات مشروعك. ✅ إنشاء مخطط ERD (Entity Relationship Diagram) لتوضيح العلاقات بين الجداول. ✅ تنفيذ الجداول الأساسية مع ضبط المفاتيح الأساسية والأجنبية لضمان تكامل البيانات. ✅ توفير سكريبتات SQL لإنشاء الجداول وإدخال البيانات الأساسية. ✅ إمكانية تصميم قواعد بيانات لمجالات متعددة مثل: - متجر إلكتروني (المنتجات، الطلبات، العملاء، المدفوعات). ـ مكتبة (الكتب، المؤلفون، الإعارات، الأعضاء). ـ شركة (الموظفون، الأقسام، الرواتب، المشاريع). ✅ دعم فني ومتابعة لأي استفسارات بعد التسليم التسعير والخدمات الإضافية 💰 15 دولارًا لإنشاء قاعدة بيانات تضم حتى 5 جداول مع العلاقات المناسبة. 📌 يمكنك طلب جداول إضافية أو تخصيصات خاصة مقابل رسوم إضافية. ✔ اطلب خدمتي الآن للحصول على قاعدة بيانات منظمة واحترافية.

شراء الخدمة الآن
شارك
بطاقة الخدمة
التقييمات
سعر الخدمة
30.00 $
مدة التسليم
3 أيام
بائع الخدمة
شراء الخدمة الآن
شارك
مركز المساعدة