تسجيل صوتي
Loading...
×
إرسال التسجيل
إبلاغ
هذا المحتوى مزعج
هذا المحتوى سبام Spam او وهمي
هذا المحتوى مخالف لشروط المنصة
تراجع
إبلاغ
تصفح المشاريع
تصفح المنفذين
تصفح الأعمال
تصفح الخدمات
مجتمع نفذلي
تغيير الوضع
الدليل الإرشادي
الدعم الفني
عرض المزيد
ضمان الحقوق
التسويق بالعمولة
الإسئلة الشائعة
مدونة نفذلي
سياسة الخصوصية
شروط الاستخدام
إضافة مشروع
الخدمات
الأعمال
المشاريع
المنفذين
دخول
حساب جديد
تسجيل
تسجيل دخول
تغيير الوضع
Farha Mustafa
مهندس برمجيات
مصر
وظفني
نبذة عني
الأعمال
وظفني
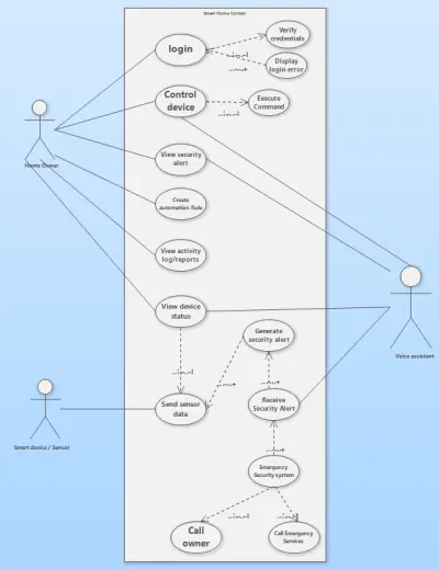
عمل UML diagrams
برمجة، تطوير المواقع والتطبيقات
عمل entity diagrams
برمجة، تطوير المواقع والتطبيقات
عمل تقرير باستخدام microsoft word
أمور أخرى
مرحباً أنا هنا للمساعدة
مركز المساعدة
الدليل الإرشادي
الروبوت الذكي
الدعم الفني
إنشاء حساب