شراء الخدمة الآن
شراء الخدمة

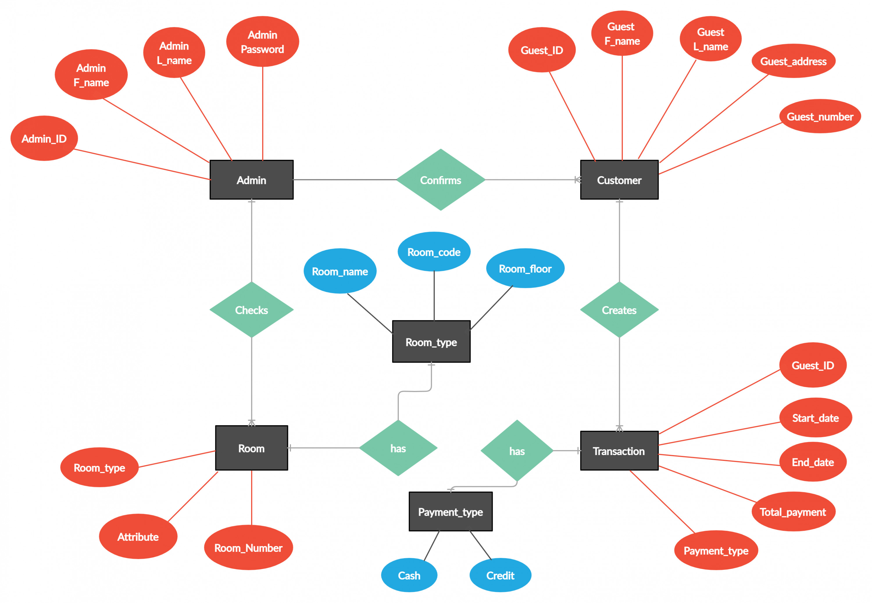
مرحبا بك عزيزي العميل في خدمتي لتصميم مخططات UML، يسرني اختيارك لخدمتي، وأعدك أنها ستكون عند حسن ظنك. *خبرة خمس سنوات قمت خلالها بتحليل العديد من المشاريع البرمجية والتطبيقات والبرامج في مختلف المجالات. *يمكنني رسم العديد من مخططات UML ومنها: ERD /DFD Context Diagram Use case diagram Class diagram Sequence diagram State Diagram Object Diagram Component Diagram Activity Diagram Interaction Diagram Timing Diagram Communication Diagram Composite Structure Diagram Deployment Diagram Package Diagram Profile Diagram *المخطط الواحد مقابل خدمة. *تسليم المخططات بصيغة jpg, png, word, PDF. *مخططات عالية الجودة والدقة. *التسليم يكون في المعاد المتفق عليه. * لا تتردد في الاستفسار عن أي خدمة من خدماتي والرد على أي استفسارات سيكون فورى. *أتواجد بشكل يومي على المنصة. *التعديل يكون مرة واحدة مجانًا ثم بعد ذلك يكون كل تعديل مقابل خدمة.

شراء الخدمة الآن
شارك
بطاقة الخدمة
التقييمات
سعر الخدمة
5.00 $
مدة التسليم
1 أيام
بائع الخدمة
Soliman Mohamed
Soliman Mohamed
كتابة، صناعة محتوى،
شراء الخدمة الآن
شارك
مركز المساعدة