شراء الخدمة الآن

إنشاء مخططات UML احترافية لتحليل وتصميم الأنظمة

شراء الخدمة

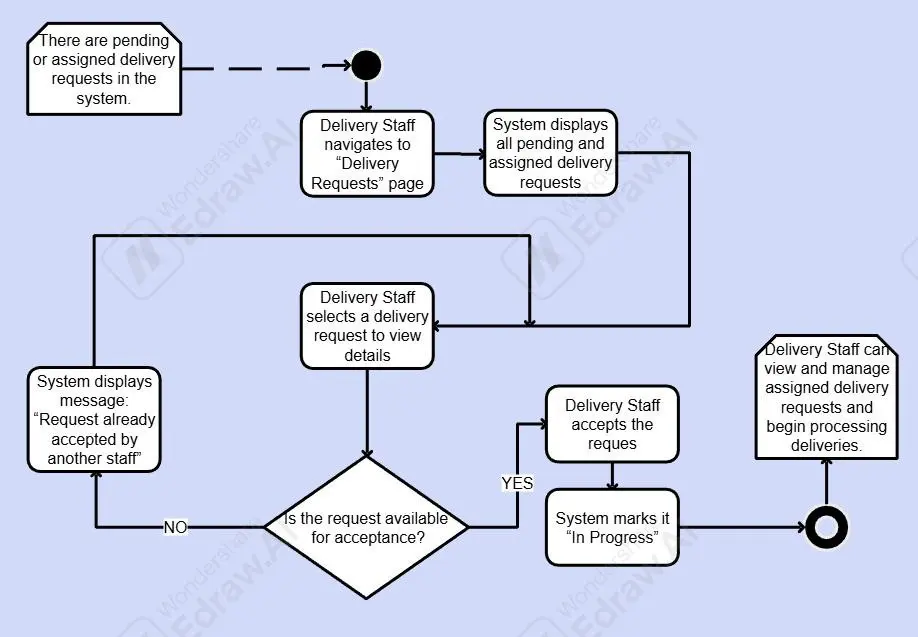
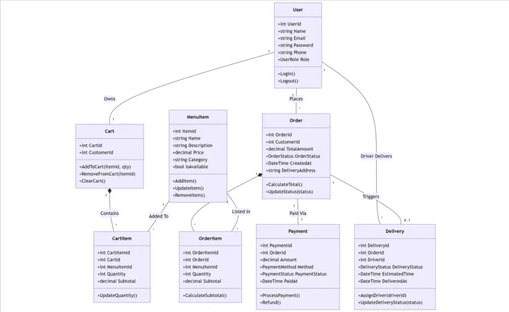
مرحبًا بك عزيزي العميل، يسعدني اختيارك لخدمتي المتخصصة في تصميم مخططات UML لتحليل وتصميم الأنظمة، وأسعى دائمًا لتقديم عمل احترافي يلبّي احتياجاتك بدقة وجودة عالية. يمكنني تصميم العديد من مخططات UML، مثل: ERD / DFD Context Diagram Use Case Diagram Class Diagram Sequence Diagram State Diagram Object Diagram Component Diagram Activity Diagram Interaction Diagram Timing Diagram ماذا ستحصل مقابل 5$ : تصميم مخططين من اختيارك (مثلاً: Use Case Class أو أي نوع آخر) كل مخطط يكون كامل ومنظم ويعكس متطلبات النظام بشكل واضح

شراء الخدمة الآن
شارك
بطاقة الخدمة
التقييمات
سعر الخدمة
5.00 $
مدة التسليم
1 أيام
بائع الخدمة
شراء الخدمة الآن
شارك
مركز المساعدة