شراء الخدمة الآن
شراء الخدمة

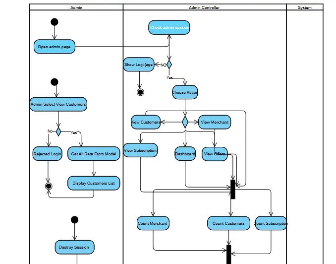
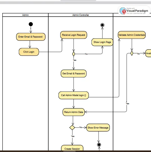
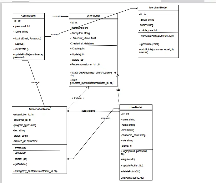
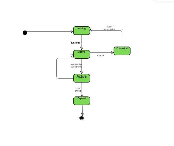
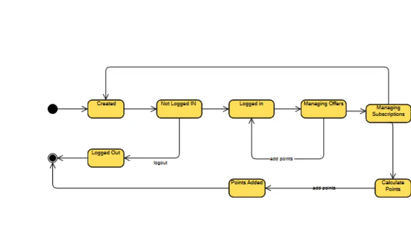
أنا متخصصة في تصميم مخططات UML بشكل احترافي ودقيق يساعدك في توضيح وتحليل الأنظمة البرمجية بسهولة.(مخطط 1 للمرة الواحدة) أقدم لك مخططات واضحة ومنظمة باستخدام أدوات احترافية، مع مراعاة المعايير القياسية لـ UML. يمكنني تصميم: Use Case Diagram Class Diagram Sequence Diagram Activity Diagram ER Diagram هدفي هو تبسيط فكرتك وتحويلها إلى مخطط واضح يسهل فهمه وتنفيذه.

شراء الخدمة الآن
شارك
بطاقة الخدمة
التقييمات
سعر الخدمة
10.00 $
مدة التسليم
1 أيام
بائع الخدمة
Zeinab Elbadry
Zeinab Elbadry
مهندس برمجيات
شراء الخدمة الآن
شارك
مركز المساعدة