شراء الخدمة الآن

تصميم دوائر كهربائيه و تصميم PCB Layout باستخدام proteus

شراء الخدمة

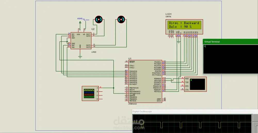
أقدم خدمة تصميم ومحاكاة الدوائر الكهربائية باستخدام برنامج Proteus بدقة واحترافية عالية. يتم تنفيذ الدائرة بشكل منظم وواضح مع مراعاة أفضل أساليب ترتيب المكونات داخل التصميم. يتم محاكه دائره واحده فقط بالاضافه لي تصميم PCB Layout 10 *10cm سيحصل العميل على ملف المشروع بصيغة PDSPJ الخاص ببرنامج Proteus، ويحتوي على الدائرة كاملة مع ملاحظات توضيحية تساعد على فهمها بسهولة. أحرص على تقديم عمل منظم وموثوق يمكن تعديله أو استخدامه في المشاريع الدراسية والعملية بثقة

شراء الخدمة الآن
شارك
بطاقة الخدمة
التقييمات
سعر الخدمة
5.00 $
مدة التسليم
1 أيام
بائع الخدمة
Andrew Beshay
Andrew Beshay
مهندس شبكات
شراء الخدمة الآن
شارك
مركز المساعدة