شراء الخدمة الآن
شراء الخدمة

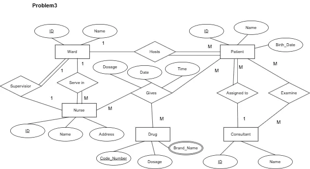
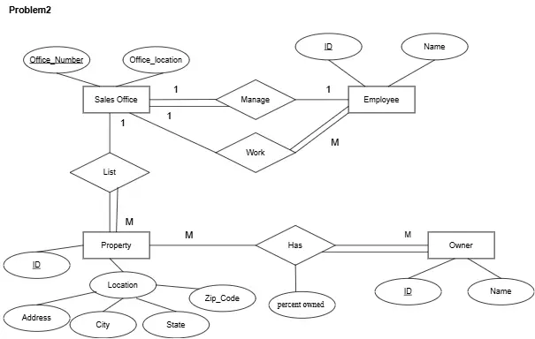
هل تعمل على مشروع يحتوي على بيانات متعددة وتحتاج إلى تنظيمها قبل كتابة SQL Queries؟ الكثير من اصحاب المشاريع يجدون صعوبة في تنظيم البيانات و فهم العلاقات بين الجداول، مما يؤدي إلى Queries غير صحيحه وصعوبة في إدارة البيانات بكفاءة الحل الذي أقدمه أقوم بتحليل بياناتك وإنشاء ERD (Entity-Relationship Diagram) احترافي بالإضافة إلى رسم Mapping كامل للعلاقات بين الجداول. هذا يساعدك على فهم البنية الكاملة للبيانات وضمان كتابة SQL Queries دقيقة وسريعة. مميزات الخدمة تصميم ERD احترافي توضيح الكيانات والعلاقات بينها بشكل مرتب وواضح. Mapping شامل للجداول شرح كامل لارتباط الجداول والمفاتيح الأساسية والثانوية. جاهز للـ SQL Queries تسهيل كتابة Queries بطريقه صحيحه. تفاصيل الخدمة الأساسية تصميم ERD واحد احترافي إعداد Mapping كامل للجداول والعلاقات توثيق يوضح كيفية استخدام المخطط في كتابة SQL تعديل بسيط بعد التسليم ما الذي ستستلمه كل ما تحتاجه لتنظيم قاعدة بياناتك وكتابة SQL Queries بسهولة ERD واضح ومنظم لجميع الجداول والعلاقات Mapping شامل لكيفية ارتباط الجداول ملفات PDF أو صور عالية الجودة، مع إمكانية التعديل إذا احتجت تصميم بسيط وسهل الفهم يساعدك على إدارة البيانات وكتابة SQL Queries بسهولة

شراء الخدمة الآن
شارك
بطاقة الخدمة
التقييمات
سعر الخدمة
5.00 $
مدة التسليم
1 أيام
بائع الخدمة
Rana Osama
Rana Osama
محلل بيانات
شراء الخدمة الآن
شارك
مركز المساعدة