شراء الخدمة الآن

تصميم ومحاكاة الدوائر المنطقية (Logic Circuits) باستخدام برنامج Proteus

شراء الخدمة

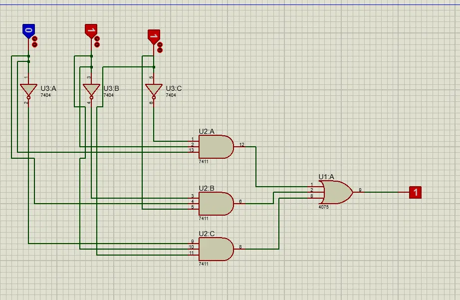
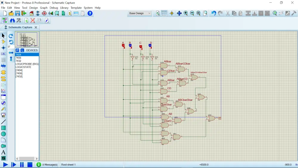
هل تواجه صعوبة في تصميم وتجربة الدوائر الإلكترونية الرقمية قبل تنفيذها عملياً؟ أو تحتاج لمساعدة في إنجاز مشاريع التصميم المنطقي بدقة؟ تصميم الدوائر المنطقية يتطلب تركيزاً عالياً لضمان صحة المخرجات. بصفتي متخصصاً في الأنظمة المدمجة والميكاترونكس، أقدم لك خدمة تصميم ومحاكاة الدوائر الإلكترونية لضمان عملها بكفاءة تامة وتوفير وقتك في التجربة والخطأ. ما ستحصل عليه في هذه الخدمة: تصميم الدوائر الرقمية الأساسية والمعقدة (Logic Gates, Flip-Flops, Counters, Registers, Multiplexers). عمل محاكاة (Simulation) دقيقة ومختبرة لضمان صحة النتائج باستخدام برنامج Proteus. ترتيب وتنسيق المخطط (Schematic) ليكون واضحاً، منظماً، وسهل القراءة والفهم. تسليم ملف المشروع (Source File) الخاص ببرنامج Proteus جاهزاً للتشغيل، بالإضافة إلى صور عالية الجودة للدائرة. لماذا تختار هذه الخدمة؟ أعتمد على خلفية هندسية وأكاديمية تضمن لك ليس فقط رسماً للدائرة، بل فهماً كاملاً لآلية عملها وصحة توصيلاتها المنطقية. ملاحظة: يرجى مراسلتي بتفاصيل الدائرة المطلوبة أو المعادلات المنطقية قبل الطلب لتحديد حجم العمل والوقت المناسب.

شراء الخدمة الآن
شارك
بطاقة الخدمة
التقييمات
سعر الخدمة
5.00 $
مدة التسليم
2 أيام
بائع الخدمة
Youssef Abdelsamie
Youssef Abdelsamie
مهندس برمجيات
شراء الخدمة الآن
شارك
مركز المساعدة