شراء الخدمة الآن

اساعد فى كتابة أبحاث علمية أكاديمية وملف توثيق مشروع التخرج

شراء الخدمة

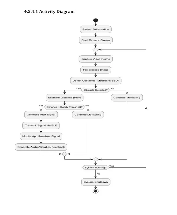
هل تحتاج إلى بحث علمي أكاديمي متكامل أو ملف توثيق مشروع التخرج بطريقة احترافية؟ أنا أقدم لك خدمة كتابة أبحاث علمية أكاديمية، تقارير، وملفات توثيق مشاريع التخرج بأسلوب علمي متقن، يتوافق مع معايير الجامعات، ويتميز بالدقة والوضوح والتنظيم الأكاديمي. خدمتي تضمن بحث شامل، مصداقية علمية، وتنسيق جاهز للتقديم، مما يوفر عليك الوقت والمجهود ويساعدك على الحصول على أفضل النتائج الأكاديمية. سعر الخدمة 15 دولار لكل ثلاث صفحات. المميزات: 1-كتابة البحث أو ملف المشروع بأسلوب أكاديمي رسمي ومنظم. 2-الالتزام بأسلوب التوثيق العلمي (APA، MLA، Chicago… حسب طلبك). 3-محتوى أصلي 100% وخالي من الانتحال. 4-مراجعة لغوية وإملائية دقيقة لضمان جودة النص. 5-تقديم البحث أو الملف في شكل PDF جاهز للطباعة أو Word قابل للتعديل. 6-إمكانية التواصل والتعديلات البسيطة بعد التسليم لضمان رضاك التام. ساسلمك الاتى: 1-البحث العلمي أو ملف توثيق المشروع كامل وجاهز للتقديم. 2-جدول محتويات مرتب وفق المعايير الأكاديمية. 3-قائمة بالمراجع والمصادر المستخدمة في البحث. 4-نسخة Word للتعديل، ونسخة PDF للتقديم الرسمي. 5-تقرير مختصر يلخص أهم النتائج والاستنتاجات (إن وجد).

شراء الخدمة الآن
شارك
بطاقة الخدمة
التقييمات
سعر الخدمة
15.00 $
مدة التسليم
4 أيام
بائع الخدمة
Steven Adel
Steven Adel
Computer Science Eng
شراء الخدمة الآن
شارك
مركز المساعدة