شراء الخدمة الآن

تصميم عروض تقديمية احترافية & UML Diagrams بطريقة منظمة وجذابة

شراء الخدمة

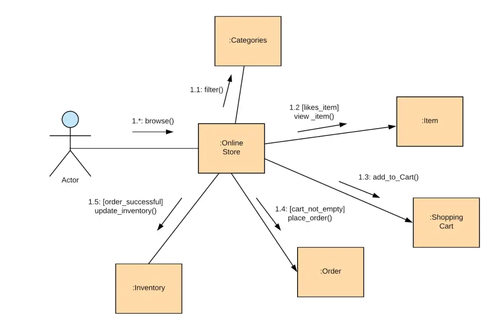
: أقدّم لك خدمة تصميم UML Diagram واحد احترافي لمشروعك البرمجي يساعدك على فهم النظام وتنظيمه بشكل واضح ومفهوم، ومناسب للتسليم الأكاديمي أو العرض على العملاء. ماذا ستحصل عليه مقابل 5 دولار؟ • تصميم UML Diagram واحد فقط من أحد الأنواع التالية: (Class Diagram أو Use Case Diagram أو Sequence Diagram أو Activity Diagram) • تصميم منسق وواضح وجاهز للاستخدام. • تسليم الملف بصيغة PDF أو PNG. • تعديل واحد مجاني بعد التسليم. ما لا يشمله العرض الأساسي: • أكثر من رسم واحد. • التعديلات غير المحدودة. • تحويله إلى ملف قابل للتعديل (إلا بطلب إضافي)

شراء الخدمة الآن
شارك
بطاقة الخدمة
التقييمات
سعر الخدمة
5.00 $
مدة التسليم
1 أيام
بائع الخدمة
Radwa Ali
Radwa Ali
محلل بيانات
شراء الخدمة الآن
شارك
مركز المساعدة