شراء الخدمة الآن

تصميم أنظمة كاميرات مراقبة للمنشآت السكنية و التجارية و الصناعية

شراء الخدمة

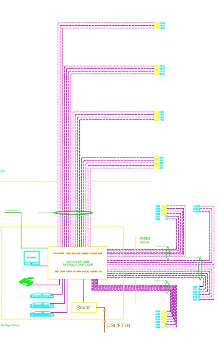
يمكنني تصميم أنظمة كاميرات مراقبة IP للمشاريع السكنية و الصناعية و التجارية و السياحية حسب احتياجات المشروع و حسب الكودات العالمية و العربية العمل يتضمن ✅ مخطط اوتوكاد لتوزيع الكاميرات و غرف التحكم ✅ مخطط unifilar للنظام ✅ تقرير عن الاجهزة و الكميات BOQ الخدمة لمساحة حتى 500m²

شراء الخدمة الآن
شارك
بطاقة الخدمة
التقييمات
سعر الخدمة
20.00 $
مدة التسليم
2 أيام
بائع الخدمة
Magda El
Magda El
مهندسة و مترجمة
شراء الخدمة الآن
شارك
مركز المساعدة