شراء الخدمة الآن

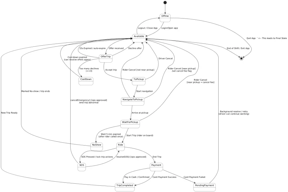
سأقوم بتصميم وتحليل مخططات UML احترافية توضّح منطق النظام والعلاقات بين الكيانات والعمليات باستخدام أدوات مثل Lucidchart أو Draw.io. الخدمة مناسبة للمشاريع الأكاديمية أو الأنظمة الصغيرة إلى المتوسطة (مثل نظام حجز، إدارة طلاب، أو متجر إلكتروني بسيط).

شراء الخدمة

تصميم وتحليل مخططات UML تصميم احترافي وواضح يسهل فهم النظام التزام بالمعايير القياسية في UML سرعة في التنفيذ وجودة في العرض إمكانية التعديل أو التطوير على الخدمة حسب احتياج المشروع تصميم عدد 2 مخطط UML من اختيارك (Use Case، Activity، Sequence، أو ERD) تحليل بسيط للنظام المطلوب قبل التصميم

شراء الخدمة الآن
شارك
بطاقة الخدمة
التقييمات
سعر الخدمة
10.00 $
مدة التسليم
3 أيام
بائع الخدمة
شراء الخدمة الآن
شارك
مركز المساعدة