شراء الخدمة الآن
شراء الخدمة

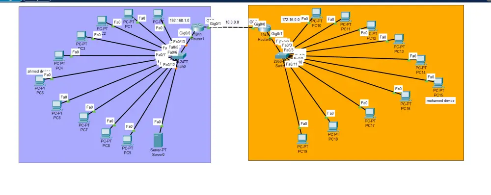
**هل تبحث عن مشروع شبكات باستخدام Cisco Packet Tracer؟ أنا هنا لمساعدتك! سأقوم بإنشاء مشاريع احترافية ومخصصة حسب متطلباتك، سواء كانت: -مشاريع دراسية -مخططات شبكية لشركات وهمية أو حقيقية -محاكاة كاملة لتطبيقات الشبكات **ما يمكنني تقديمه: -تصميم شبكات LAN / WAN / VLAN -إعداد الراوترات والسويتشات (Routing & Switching) -إعداد DHCP، DNS، FTP، Web servers، وغيرها -محاكاة الاتصال بين الأجهزة واختبار الشبكة **لماذا تختارنى: -خبرة عمليه فى مجال الشبكات وتقنيات Cisco -الالتزام بجودة العمل والانجاز فى الوقت المحدد. -كتابة تقرير توضيحي بسيط (إذا رغبت) **ما اقدمه مقابل سعر الخدمة: -مشروع بسيط مكون من شبكة صغيرة (مثلاً: 2 راوتر، 3 سويتشات، 6 أجهزة). -يمكنك طلب تطويرات لمشاريع أكبر أو تقارير مفصلة.

شراء الخدمة الآن
شارك
بطاقة الخدمة
التقييمات
سعر الخدمة
5.00 $
مدة التسليم
1 أيام
بائع الخدمة
شراء الخدمة الآن
شارك
مركز المساعدة