شراء الخدمة الآن
شراء الخدمة

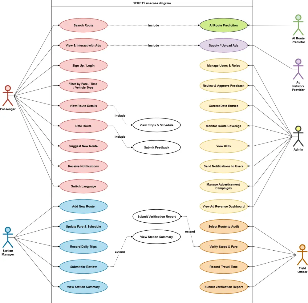
هل لديك فكرة تطبيق أو نظام وتريد تحويلها إلى تحليل واضح وجاهز للفريق التقني أو للمستثمرين؟ أقدّم خدمة تحليل وتصميم الرسومات التحليلية باستخدام منهجيات معتمدة في تحليل الأعمال وUML. سأقوم بتحليل متطلبات المشروع وتوثيقها ثم إعداد مخططات تحليلية احترافية توضّح سير العمل والعلاقات بين المكونات لتسهيل مرحلة التطوير وفهم النظام بشكل دقيق. الخدمة الأساسية تشمل: مخطط واحد (1) فقط من اختيارك (مثل Use Case أو Class أو Activity). التحليل البسيط المرتبط بالمخطط (وصف نصي مختصر). ملف التسليم بصيغة PDF صورة PNG عالية الجودة. يتم الرسم باستخدام أدوات احترافية مثل Draw.io / Lucidchart / Figma. مدة التسليم: يومان. تعديل واحد مجاني بعد التسليم. مميزات الخدمة تحليل احترافي دقيق تحليل شامل للفكرة أو النظام لتوضيح جميع التفاصيل والعلاقات بين المستخدمين والمكونات. استخدام أدوات متخصصة إعداد الرسومات التحليلية باستخدام أدوات احترافية تضمن دقة التصميم وسهولة الفهم. تسليم منسق وجاهز للاستخدام ستحصل على الملفات بصيغ جاهزة للطباعة أو العرض مثل PDF أو صور عالية الجودة. توجيه واستشارة مجانية يمكنني مساعدتك في اختيار نوع المخططات الأنسب لمشروعك وتوضيح كيفية الاستفادة منها أثناء التطوير. مراجعة وتعديل مجاني تعديل واحد مجاني بعد التسليم لضمان رضاك التام عن النتيجة النهائية. أنواع المخططات التي أقدّمها ERD – DFD – Context Diagram – Use Case – Class – Sequence – State – Object – Component – Activity – Communication – Deployment – Package – BPMN

شراء الخدمة الآن
شارك
بطاقة الخدمة
التقييمات
سعر الخدمة
5.00 $
مدة التسليم
1 أيام
بائع الخدمة
شراء الخدمة الآن
شارك
مركز المساعدة