شراء الخدمة الآن
شراء الخدمة

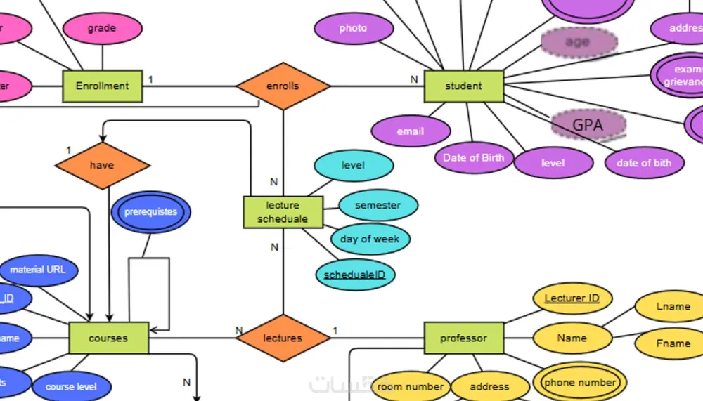
هل تحتاج إلى تصميم مخطط ERD (Entity Relationship Diagram) لقاعدة بياناتك الجامعية أو مشروعك البرمجي؟ سأقوم بتحليل فكرتك وتحويلها إلى مخطط ERD احترافي يوضح الكيانات والعلاقات بينها بوضوح وسهولة. الخدمة الأساسية تشمل: تصميم مخطط ERD يحتوي على حتى 5 جداول (Entities). تحديد المفاتيح الأساسية والخارجية. تحديد العلاقات (One-to-One / One-to-Many / Many-to-Many). تنسيق المخطط بشكل منظم وواضح تسليم المخطط بصيغة PDF أو صورة (PNG/JPG). مميزات الخدمة تحليل متطلبات المشروع وتحويلها لمخطط قواعد بيانات منظم. تصميم ERD احترافي باستخدام أدوات موثوقة إظهار العلاقات الأساسية (One-to-One, One-to-Many, Many-to-Many). سهولة الفهم والتطبيق على أي نظام إدارة قواعد بيانات (SQL Server, MySQL, Oracle). إمكانية تسليم بصيغ مختلفة (صورة PNG/PDF).

شراء الخدمة الآن
شارك
بطاقة الخدمة
التقييمات
سعر الخدمة
5.00 $
مدة التسليم
3 أيام
بائع الخدمة
Nouran Mohammed
Nouran Mohammed
مهندس برمجيات
شراء الخدمة الآن
شارك
مركز المساعدة