شراء الخدمة الآن

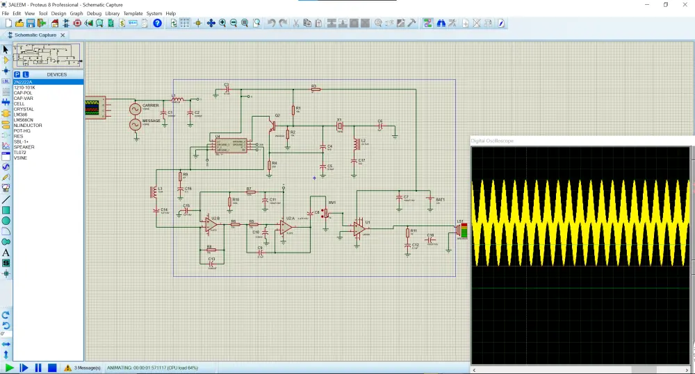
تصميم دوائر كهربائية احترافية على برنامج Proteus مع تنفيذ المحاكاة (Simulation) للتأكد من كفاءة الدائرة ودقتها

شراء الخدمة

تنفيذ تصميمات دوائر كهربائية وإلكترونية دقيقة باستخدام Proteus. عمل Simulation واقعي لاختبار أداء الدائرة والتحقق من صحة التوصيلات. إمكانية تعديل أو تطوير التصميم وفق الملاحظات المطلوبة. تسليم الملفات بصيغ قابلة للتعديل (.pdsprj) أو بصيغة عرض جاهزة (.pdf). مناسب للمشاريع التعليمية، البحثية، أو التطبيقات الهندسية العملية.

شراء الخدمة الآن
شارك
بطاقة الخدمة
التقييمات
سعر الخدمة
15.00 $
مدة التسليم
4 أيام
بائع الخدمة
Youssef Mohamad
Youssef Mohamad
مهندس اتصالات
شراء الخدمة الآن
شارك
مركز المساعدة