شراء الخدمة الآن

تصميم مخططات UML احترافية لتنظيم وتوضيح فكرة مشروعك

شراء الخدمة

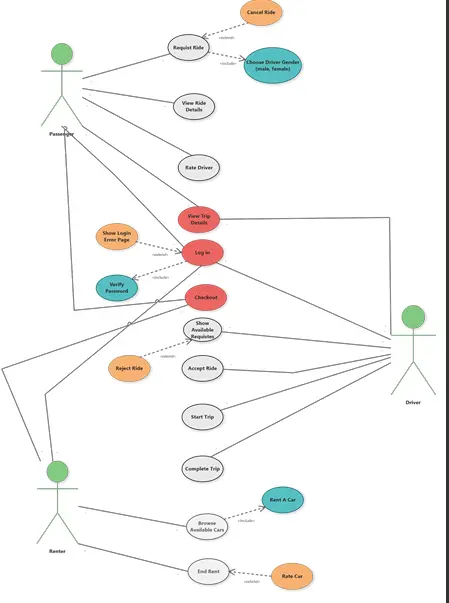
أقدّم خدمة تصميم مخططات UML بطريقة احترافية ومنظمة تساعدك على توضيح فكرة مشروعك أو تطبيقك، سواء كان للاستخدام الجامعي أو المهني. المخططات المتاحة: Use Case، Class، Sequence، Activity، State Machine، Communication. الخدمة مناسبة للطلاب، والباحثين، وكل من يحتاج إلى عرض فكرة مشروعه بصورة بصرية واضحة ومفهومة. مميزات الخدمة تصميم احترافي ومنظم أقدّم لك مخططات مُصمَّمة بوضوح وتنظيم، لتكون سهلة الفهم لكل قارئ. تعديل مجاني بعد التسليم قدّم تعديلًا مجانيًا واحدًا بعد التسليم لضمان رضاك عن النتيجة النهائية إليك ما ستستلمه عند تنفيذ الخدمة: تنظيم كامل للمخططات ستكون المخططات مرتّبة ومنسّقة بطريقة تسهّل قراءتها وفهمها، سواء للعرض الأكاديمي أو للاستخدام العملي. ملف PDF جاهز للطباعة أو الاستخدام المباشر تتسلّم جميع المخططات بصيغة PDF عالية الجودة جاهزة للعرض أو الإرسال. حجم العمل الأساسي: الخدمة الأساسية تشمل تصميم ثلاثة (3) مخططات UML من اختيارك، مع تسليمها بصيغة PDF عالية الجودة.

شراء الخدمة الآن
شارك
بطاقة الخدمة
التقييمات
سعر الخدمة
5.00 $
مدة التسليم
1 أيام
بائع الخدمة
زيد عماره
زيد عماره
كاتب محتوى ومبرمج
شراء الخدمة الآن
شارك
مركز المساعدة