شراء الخدمة الآن
شراء الخدمة

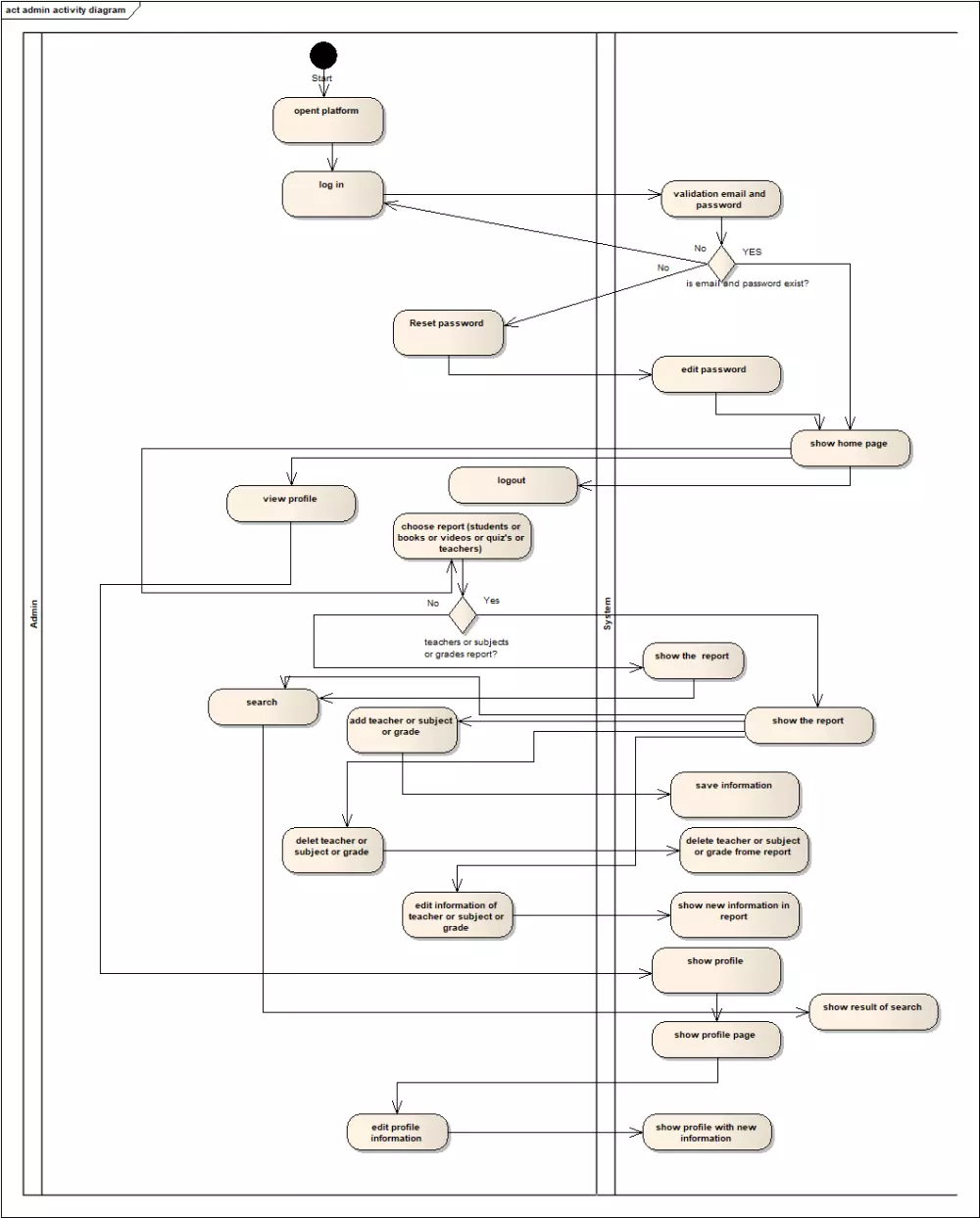
اقوم بتحليل النظم بواسطة مخططات UML التالية: Context Diagram Use case diagram Class diagram Sequence diagram State Diagram Object Diagram Component Diagram Activity Diagram Interaction Diagram Timing Diagram Communication Diagram Composite Structure Diagram Deployment Diagram Package Diagram * تسليم المخططات بصيغة JPG, PNG, PDF. * مخططات عالية الجودة والدقة. * التسليم يكون في الموعد المتفق عليه. * لا تتردد في الاستفسار عن أي خدمة من خدماتي والرد على أي استفسارات سيكون فورى. * أتواجد بشكل يومي على موقع نفذلي. * التعديل يكون مجاناً مرتين والمرة الثالثة مقابل خدمة. *أي مخططين من ما سبق مقابل 5 دولار فقط.

شراء الخدمة الآن
شارك
بطاقة الخدمة
التقييمات
سعر الخدمة
5.00 $
مدة التسليم
1 أيام
بائع الخدمة
شراء الخدمة الآن
شارك
مركز المساعدة