شراء الخدمة الآن

تصميم دوائر الكترونيه وعمل محاكاه باستخدام proteus

شراء الخدمة

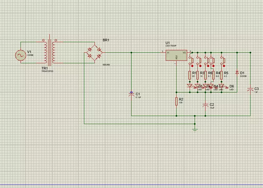
هل لديك فكرة إلكترونية لكن لا تعرف من أين تبدأ؟ فكرتك مهما كانت بسيطة أو معقّدة، أول خطوة في تحويلها لواقع هي تصميم الدائرة الإلكترونية ومحاكاتها بشكل دقيق. وهنا يأتي دوري! أقدّم لك خدمة تصميم ومحاكاة دوائر إلكترونية احترافية باستخدام برنامج Proteus، سواء كنت طالب هندسة، هاوي إلكترونيات، أو صاحب مشروع إلكتروني ناشئ. بفضل خبرتي في الإلكترونيات ودراستي الأكاديمية، أستطيع مساعدتك في: - تصميم دائرة إلكترونية متكاملة حسب متطلباتك. - محاكاة حقيقية للدائرة على Proteus للتأكد من كفاءتها قبل التصنيع. - تقديم شرح مبسّط لطريقة عمل الدائرة إن رغبت بذلك. - إمكانية تسليم ملفات التصميم بصيغ مختلفة (sch hex DSN تقرير مبسّط). - تعديل غير محدود حتى تحصل على النتيجة اللي في بالك 100%. سواء كانت فكرتك لمتحكم مثل Arduino، أو نظام حساس، أو دائرة تغذية كهربائية، أنا هنا لتحويل فكرتك إلى مخطط جاهز للتنفيذ، مع توفير الوقت والمال وتقليل احتمالية الخطأ. ابدأ الآن، ولا تضيّع وقتك في التخمين... صمّمها صح من البداية

شراء الخدمة الآن
مهارات البائع
شارك
بطاقة الخدمة
التقييمات
سعر الخدمة
5.00 $
مدة التسليم
1 أيام
بائع الخدمة
Eyad Ibrahim
Eyad Ibrahim
مهندس حاسبات
شراء الخدمة الآن
شارك
مركز المساعدة