شراء الخدمة الآن
شراء الخدمة

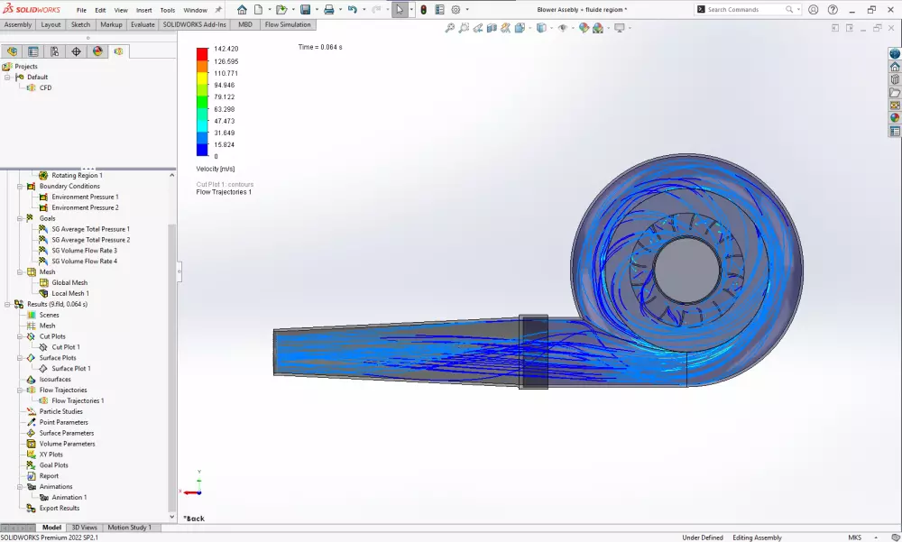
[ برجاء التواصل معي قبل شراء الخدمة لمناقشة مشروعك اولا ] . ماذا اقدم في هذه الخدمة 1- تصميم نموذج واحد في حالة عدم امتلاكك للنموذج. 2- اجراء محاكاة احترفية للموائع حول النموذج الخاص بك (Steady State flow - Multiple flow - Heat Transfer). 3- تعين احترافي للاهداف المراد حسابها في هذه المحاكاة مع الرسومات البيانية 4- اعطاء نسخة من الملف النهائي بعد الانتهاء بصيغ ( 3MF, PDF, SLDPRT ,SLDASM, STEP ) و بوجدات مرتفعة 5- اجراء تحليل اجهدات للنموذج الخاص بك ( Finite Element Analysis). . ماذا يجعلني الخيار الانسب اليك 1- معرفتي ببرنامج SolidWorks حيث أنني أدرس الهندسة الميكانيكية في جامعة القاهرة. 2- الدقة والكفاءة في فترة تنفيذ قصيرة. 3- السعر الثابت. 4- توفير كافة الملفات المصدرية بعد الانتهاء من المشروع.

شراء الخدمة الآن
شارك
بطاقة الخدمة
التقييمات
سعر الخدمة
20.00 $
مدة التسليم
4 أيام
بائع الخدمة
Aly Hakm
Aly Hakm
تخصص غير محدد
شراء الخدمة الآن
شارك
مركز المساعدة