شراء الخدمة الآن

أقوم بتصميم مخططات إلكترونية لخلق أنظمة التحكم أو لغايات الدراسة

شراء الخدمة

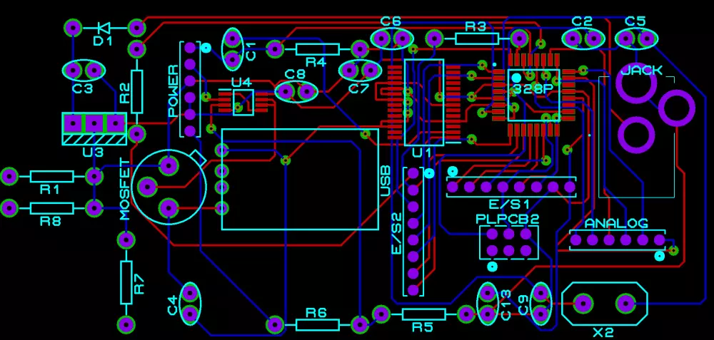
بخبرتنا في تصميم مخططات دوائر إلكترونية، نقدم لك خدمة استثنائية بسعر مغرٍ يبلغ 5 دولارات فقط. ولتحسين تجربتك معنا، فإننا نوفر العديد من الخدمات الإضافية التي تضمن إرضاءك الكامل: - ستتلقى تقريرًا شاملاً يحتوي على جميع متطلبات وعناصر الدائرة الإلكترونية المستخدمة. - نقدم محاكاة دقيقة للدائرة باستخدام برامج متقدمة مثل Proteus وغيرها، مما يتيح لك اختبار أداء الدائرة قبل تنفيذها. - إذا كنت تعمل على مشروع دراسي، فسنكون سعداء بتقديم المساعدة والإرشاد في مجال الإلكترونيات والأنظمة المدمجة. - بفضل خبرتنا في رسم لوحات دوائر PCB وإنشاء خرائط تشغيلية للمكونات، ستحظى بنتائج دقيقة واحترافية. - إذا كان مشروعك يتطلب استخدام Arduino أو AVR Controller أو تقنية الإنترنت المتصلة بالأشياء (IoT)، فسنكون جاهزين لتنفيذه بكفاءة. - بفضل قدراتنا، يمكننا تنفيذ مشاريع متنوعة وتصنيع منتجات كاملة وشحنها إلى أي دولة في العالم وفقًا لاحتياجاتك. نحن هنا لتلبية احتياجاتك الإلكترونية ومساعدتك في تحقيق أهدافك. لا تتردد في طرح أي استفسارات أو طلبات خاصة بمشروعك. استعد لتجربة استثنائية وموثوقة مع فريقنا المتخصص.

شراء الخدمة الآن
مهارات البائع
شارك
بطاقة الخدمة
التقييمات
سعر الخدمة
5.00 $
مدة التسليم
1 أيام
بائع الخدمة
Ayoub Channoufi
Ayoub Channoufi
تصميم الدوائر
شراء الخدمة الآن
شارك
مركز المساعدة