تصميم قاعدة بيانات باستخدام ERD
تفاصيل العمل

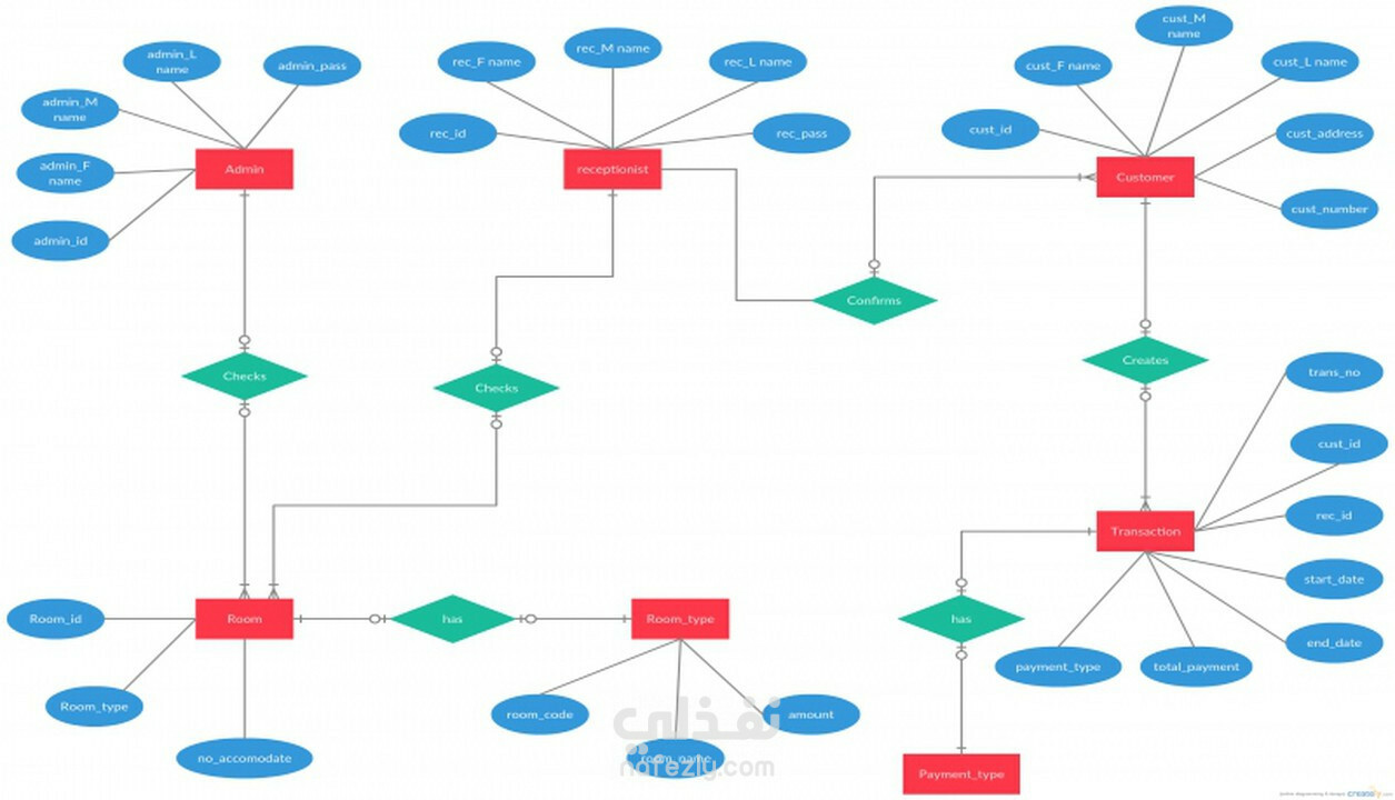
السلام عليكم ورحمة الله وبركاته خدمه تصميم قاعدة بيانات باستخدام ERD سوف اصمم قواعد بيانات عن طريق تصميم جداول مع وجود العلاقات بينهم بعد ما تشرح لي الموقع بالكامل ف صفحة واحدة وسوف يكون متاح التعديل ع الجداول والعلاقات حسب رغبتك يشرفنى تواصلكم معي

مهارات العمل
شارك
بطاقة العمل
تاريخ النشر
منذ 3 سنوات
المشاهدات
651
المستقل
Martina Sameh
Martina Sameh
مطور مواقع الكترونية
طلب عمل مماثل
مهارات العمل
شارك
مركز المساعدة