قبضة | تصميم تجربة وواجهة تطبيق فتنس – مشروع جماعي قبضة | تصميم تجربة وواجهة تطبيق فتنس – مشروع جماعي قبضة | تصميم تجربة وواجهة تطبيق فتنس – مشروع جماعي قبضة | تصميم تجربة وواجهة تطبيق فتنس – مشروع جماعي قبضة | تصميم تجربة وواجهة تطبيق فتنس – مشروع جماعي قبضة | تصميم تجربة وواجهة تطبيق فتنس – مشروع جماعي
تفاصيل العمل

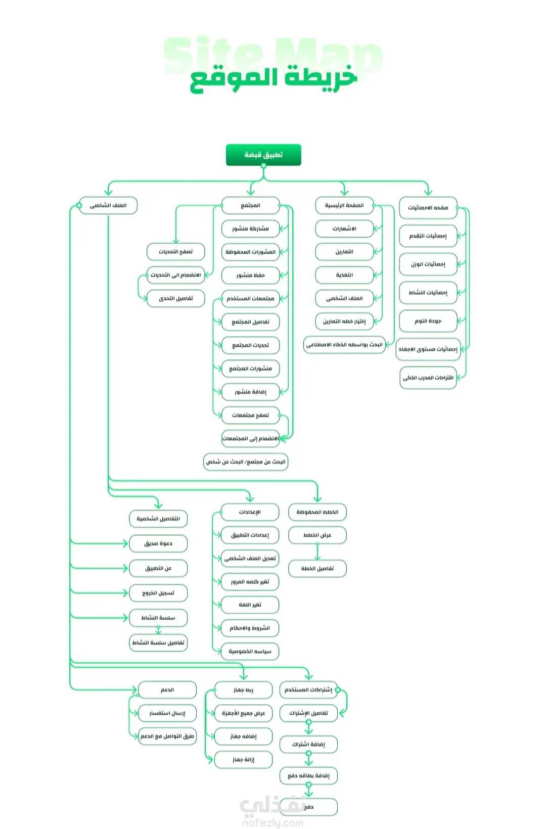
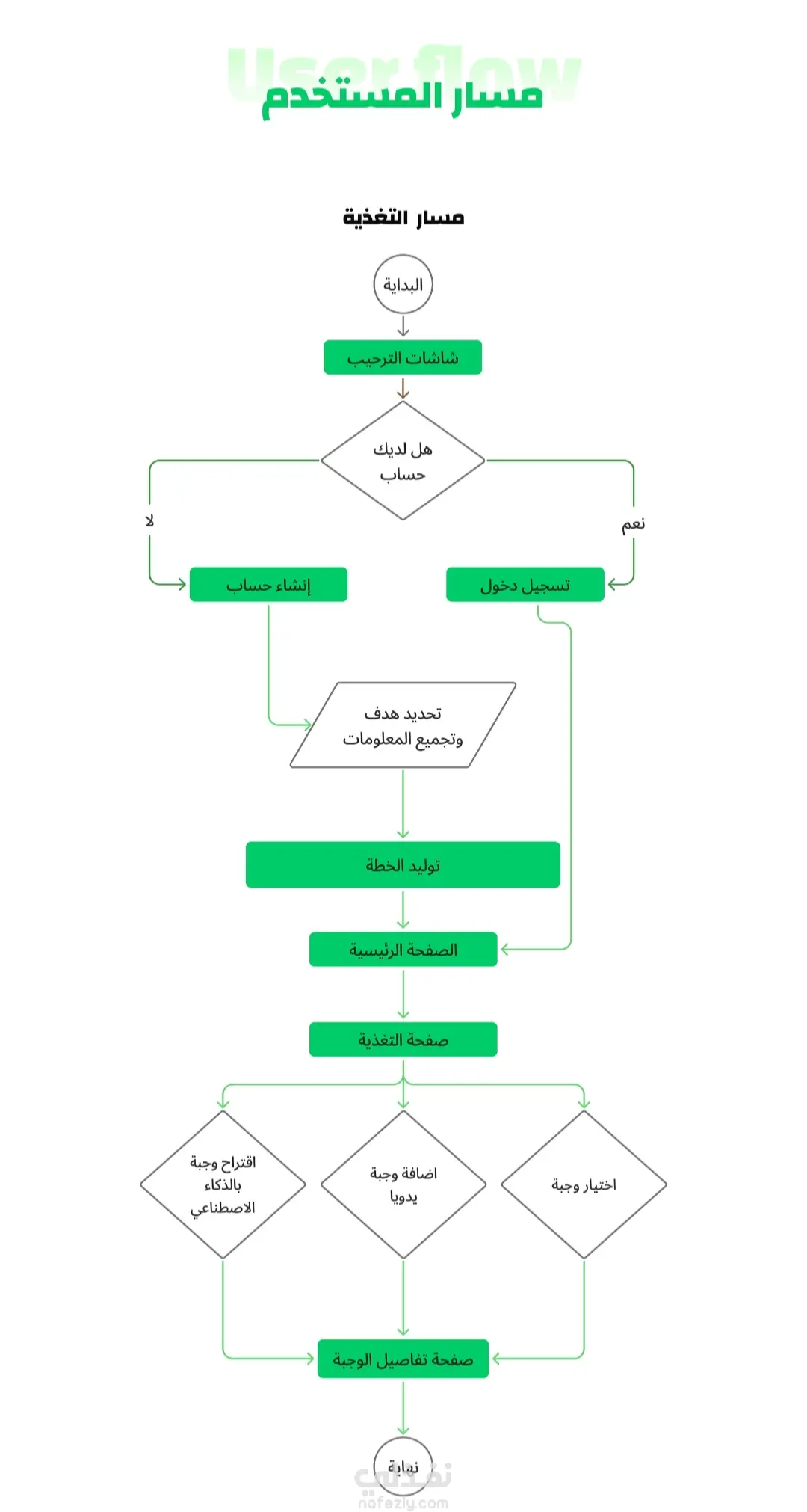
تطبيق قبضة يساعد المستخدمين على متابعة تدريباتهم اليومية، تسجيل النشاط البدني، ومتابعة أهداف اللياقة بطريقة سهلة وجذابة المشكلة: المستخدمون يحتاجون طريقة منظمة لتتبع التمارين، مشاهدة تقدمهم، والحفاظ على التحفيز الحل: تصميم واجهة واضحة وسهلة الاستخدام نظام متابعة يومي للتدريبات والأهداف عرض نشاط المستخدم بشكل جذاب بصريًا تجربة سلسة للتنقل بين الشاشات دوري في المشروع: كونه مشروع جماعي، دوري كان: تصميم Wireframes للشاشات الأساسية تصميم واجهة المستخدم للـ Home Screen و Tracking Screen مساهمة في الـ Prototyping والـ User Flow الأدوات: Figma – Wireframing – Prototyping – User Flow

شارك
بطاقة العمل
تاريخ النشر
منذ يوم
المشاهدات
7
المستقل
آلاء أشرف
آلاء أشرف
مصممة واجهة مستخدم
طلب عمل مماثل
شارك
مركز المساعدة