تصميم قاعدة بيانات لنظام إدارة المكتبات. تصميم قاعدة بيانات لنظام إدارة المكتبات.
تفاصيل العمل

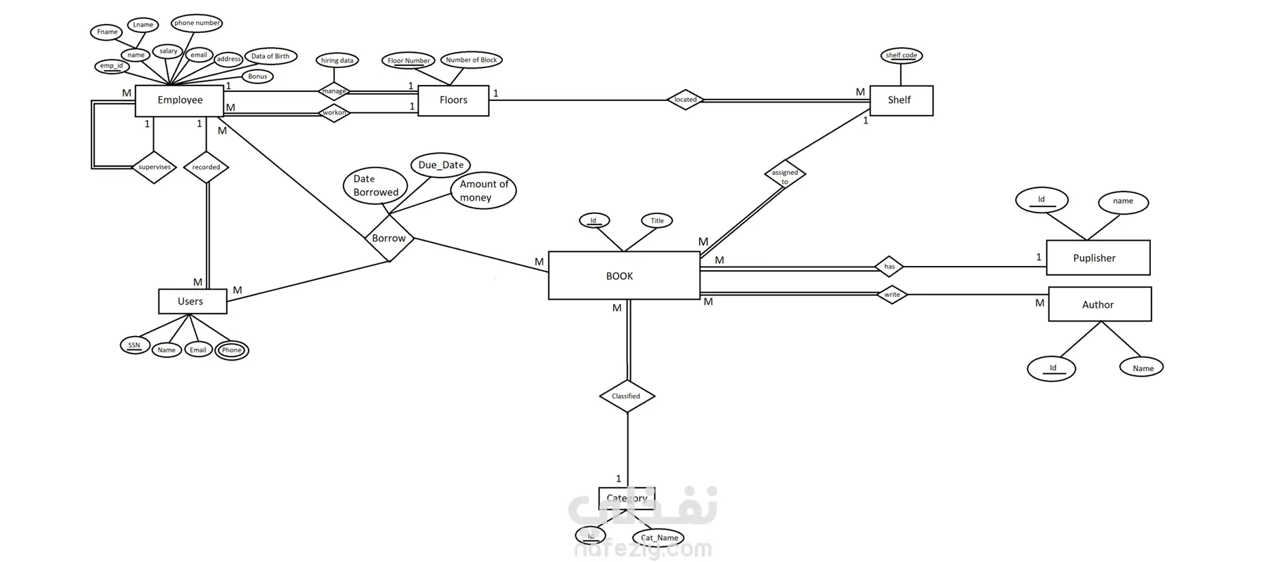
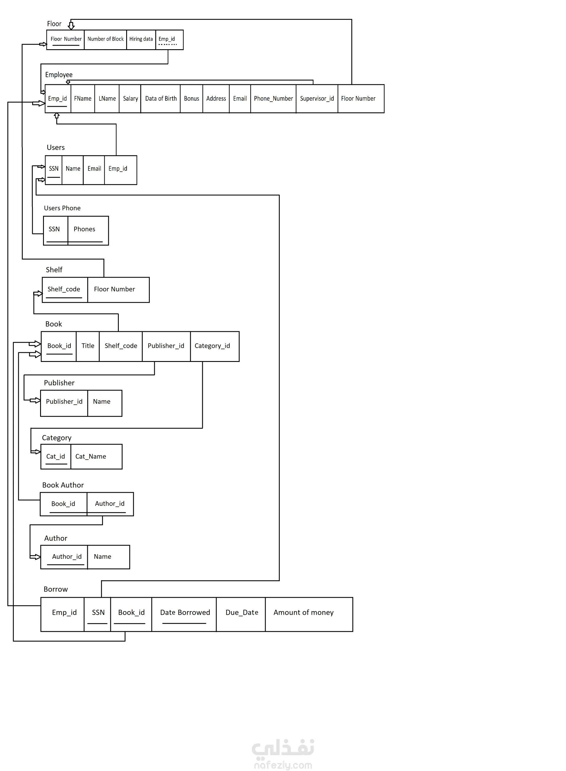
قمت تطوير قاعدة بيانات شاملة لإدارة المكتبة، التركيز على تنظيم وتسهيل عمليات استعارة الكتب وإدارة المخزون. المشروع يشمل المراحل التالية: تحديد الكيانات الأساسية (الكتب، المؤلفين، المعيرين، التصنيفات). تصميم (ER Diagram) ورسم العلاقات بين الشبكات وضمان استرجاع البيانات لمنع التكرار. بناء قواعد البيانات باستخدام (اذكري التقنية المستخدمة مثل SQL Server. كتابة استعلامات متقدمة لتقارير الإنتاج، والكتب الأكثر استعارة، ومتابعة البيانات، وإدارة بيانات الأعضاء. تحويل النظام الورقي إلى نظام عميق لبنية مبتكرة للبحث والإدارة.

شارك
بطاقة العمل
تقييم المستقل
تاريخ النشر
منذ 8 ساعات
المشاهدات
3
المستقل
طلب عمل مماثل
شارك
مركز المساعدة