تخطيط موارد المؤسسات (ERP) وتحليل البيانات لدعم الأعمال تخطيط موارد المؤسسات (ERP) وتحليل البيانات لدعم الأعمال
تفاصيل العمل

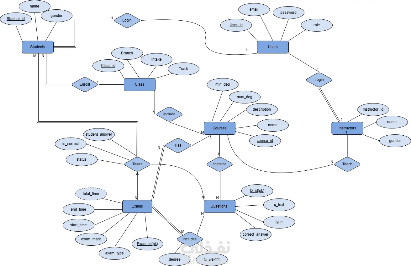
هل تحتاج إلى قاعدة بيانات قوية، منظمة، وآمنة تدعم مشروعك أو دراستك؟ سواء كنت طالب، مطور، أو صاحب مشروع، أقدم لك خدمة احترافية لتصميم وبناء قواعد البيانات من الصفر وحتى التنفيذ الفعلي، بأسلوب واضح وسهل وقابل للتطوير. -تشمل الخدمة الأساسية ما يلي: تصميم ERD واحد لمشروع واحد فقط عدد الجداول: حتى 5 جداول تحديد: Primary Keys Foreign Keys العلاقات بين الجداول تحويل الـ ERD إلى Mapping كامل إنشاء SQL Script واحد لإنشاء: الجداول العلاقات والقيود الأساسية تسليم الملفات بصيغة: صورة أو PDF للـ ERD ملف SQL جاهز للتنفيذ * أي زيادة في عدد الجداول أو التعديلات الإضافية يتم الاتفاق عليها من خلال تطوير الخدمة.

شارك
بطاقة العمل
تاريخ النشر
منذ 5 أيام
المشاهدات
12
المستقل
Inas Eltanany
Inas Eltanany
محلل اعمال و بيانات
طلب عمل مماثل
شارك
مركز المساعدة