System Diagrams Design (Context Digram – Flowchart) ضمن مشروع تخرج System Diagrams Design (Context Digram – Flowchart) ضمن مشروع تخرج System Diagrams Design (Context Digram – Flowchart) ضمن مشروع تخرج System Diagrams Design (Context Digram – Flowchart) ضمن مشروع تخرج System Diagrams Design (Context Digram – Flowchart) ضمن مشروع تخرج System Diagrams Design (Context Digram – Flowchart) ضمن مشروع تخرج System Diagrams Design (Context Digram – Flowchart) ضمن مشروع تخرج
تفاصيل العمل

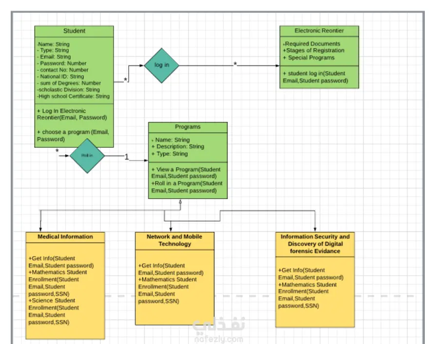
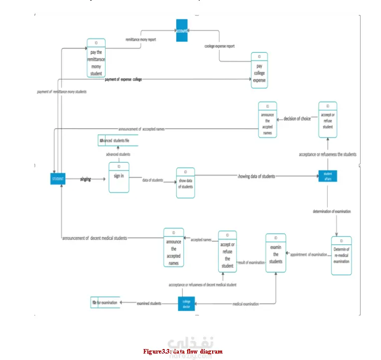
هذا العمل جزء من مشروع تخرج تم تنفيذه ضمن فريق عمل جماعي. دوري في المشروع كان مسؤولًا عن تحليل النظام وتصميم الـ Diagrams التي توضّح طريقة عمل النظام والعلاقات بين مكوناته. المخططات التي قمت بتنفيذها تشمل: – Context Diagram – Flowchart Diagram – Use Case Diagram –EdrDigram

مهارات العمل
شارك
بطاقة العمل
تاريخ النشر
منذ 16 ساعة
المشاهدات
5
القسم
المستقل
طلب عمل مماثل
مهارات العمل
شارك
مركز المساعدة