Airport project Airport project Airport project Airport project Airport project Airport project
تفاصيل العمل

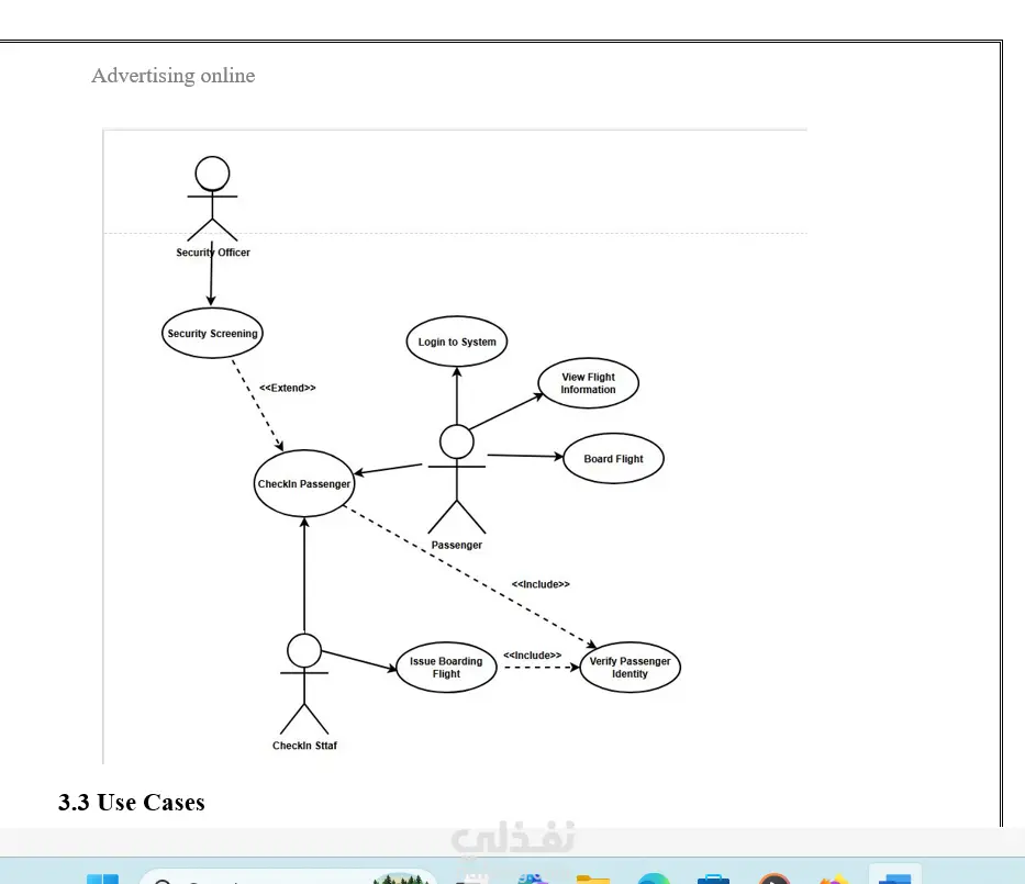
🔹 **نظام إدارة المطار (Airport Management System)** نظام برمجي لتنظيم وإدارة عمليات المطار مثل الرحلات، الحجز، وبيانات المسافرين بشكل إلكتروني. 🔸 يشمل: * إدارة الرحلات (مغادرة / وصول) * تسجيل بيانات المسافرين * نظام حجز التذاكر * تتبع الأمتعة 🔸 **التقنيات:** HTML, CSS, JavaScript + (Backend & Database) 🔸 **المميزات:** * واجهة سهلة الاستخدام * تنظيم البيانات وتقليل الأخطاء * جاهز للتطوير والتوسع *دوري:** تصميم وتطوير الواجهات وربطها بالنظام مع تنظيم البيانات.

شارك
بطاقة العمل
تاريخ النشر
منذ 23 ساعة
المشاهدات
5
المستقل
Waad Gamal
Waad Gamal
مهندس برمجيات
شارك
مركز المساعدة